退休金计算方式是怎样的?
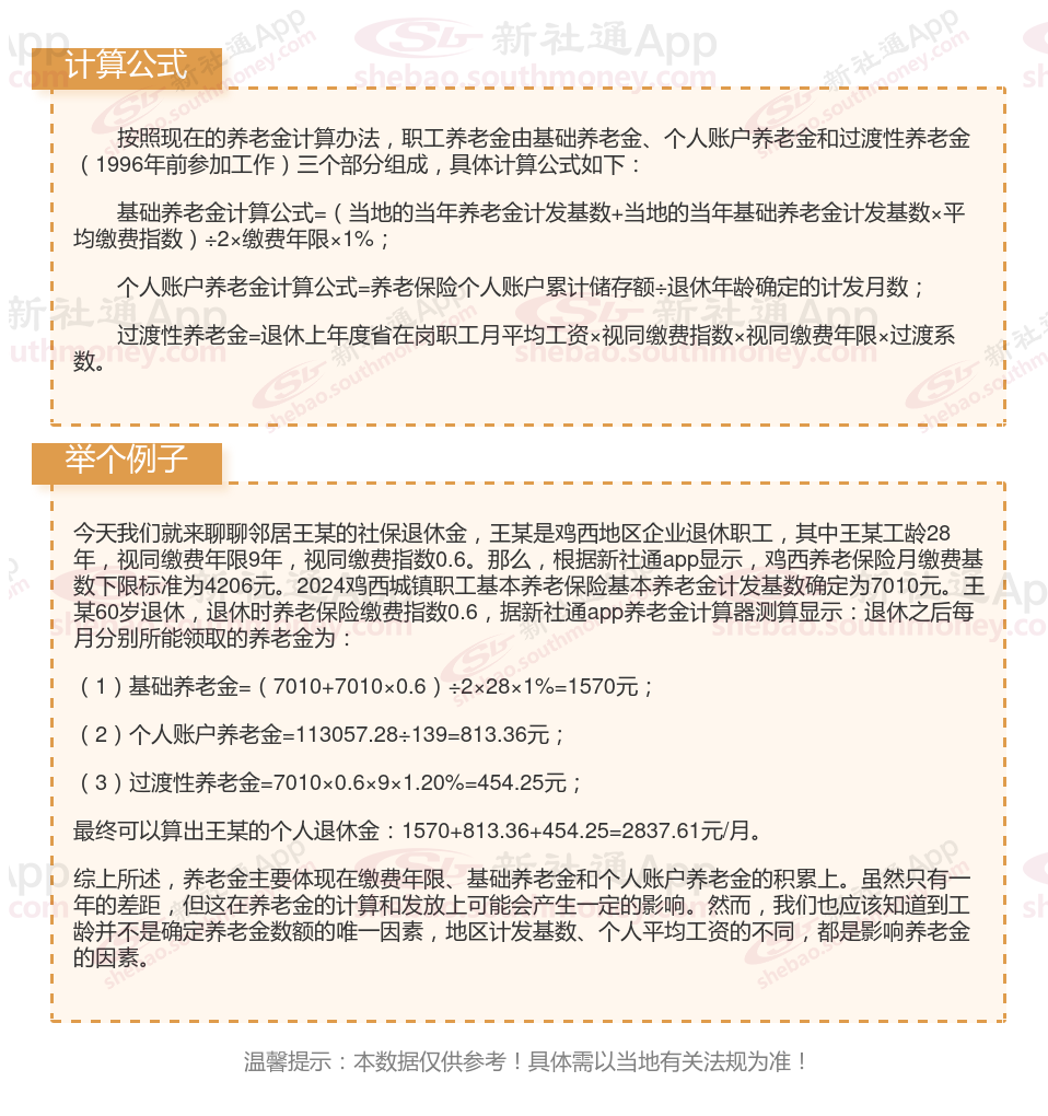
退休金的计算公式主要包括三个部分:基础养老金、个人账户养老金和过渡性养老金(如有)。
基本养老金是我们退休后最主要的收入来源,由基本养老保险基金支付。它的计算公式为:每月基本养老金=(基本养老金计发基数+指数化月平均缴费工资)÷2×缴费年限×1%。
个人账户养老金的计算方式为个人账户储存额除以计发月数。个人账户储存额包括个人缴纳的基本养老保险费、单位缴纳的基本养老保险费记入个人账户部分以及按社保利率计算的利息。

养老金缴费比例是多少?
养老金缴费比例
主要包括单位缴费比例和个人缴费比例。
个人缴费比例
个人缴费比例为本人上年度月平均工资收入的8%。职工个人以本人上年度月平均工资收入作为缴费基数,按8%的比例缴纳养老保险费。
养老金缴费比例
主要包括单位缴费比例和个人缴费比例。
单位缴费比例
单位缴费比例通常为职工工资总额的20%。例如,在一些地区,单位缴费比例为16%,企业按照职工工资总额作为缴费基数,乘以这个比例缴纳养老保险费用。
需要注意的是,养老金的缴费比例可能会因地区、法规调整等因素而有所变化。因此,建议咨询当地的人设局或社保机构,以获取最准确的信息。
温馨提示:本数据源于网络,仅供参考!具体需以当地具体法规为准!
退休金计算公式
退休金
退休金
养老保险基数
交养老金
社保缴纳
社保缴纳
养老金
社保缴纳
退休金