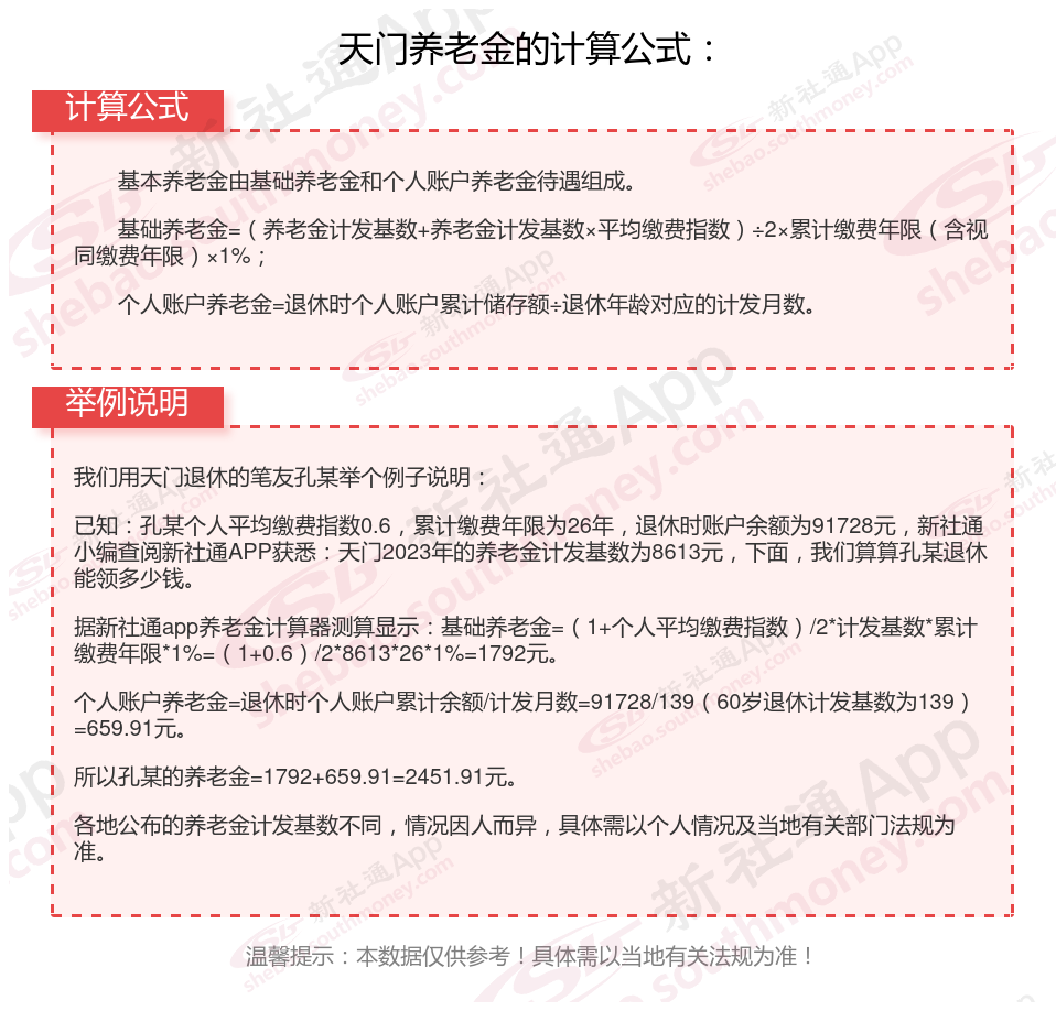
基础养老金=(养老金计发基数+养老金计发基数×平均缴费指数)÷2×累计缴费年限(含视同缴费年限)×1%;
个人账户养老金=退休时个人账户累计储存额÷退休年龄对应的计发月数139;

养老金缴费比例是多少?
有工作单位的情况
个人缴费比例:职工个人需按照核定工资缴费基数的8%比例进行缴纳,这部分费用划入个人账户。
养老金缴费比例
有工作单位的情况
单位缴费比例:根据职工本人上一年度月平均工资的20%缴纳,这部分费用全部划入统筹基金。
需要注意的是,养老金的缴费比例可能会因地区、法规调整等因素而有所变化。因此,建议咨询当地的人设局或社保机构,以获取最准确的信息。
温馨提示:本数据源于网络,仅供参考!具体需以当地具体法规为准!
退休金
社保缴纳
退休金测算
退休金
社保退休金计算方法
养老金计算
养老金计算方式
社保缴纳
退休金
退休金