据新社通app数据显示,南昌灵活就业养老保险最低缴费基数为:3839元;个人的缴费比例分别为:20%;
个人缴费金额:767.8元。
(注:本文数据仅供参考,具体以当地缴费标准为准)
南昌社保缴费多少钱?下表是2024-2025年南昌社保费用明细参考,根据新社通app-社保缴费查询工具提供的最新数据如下:

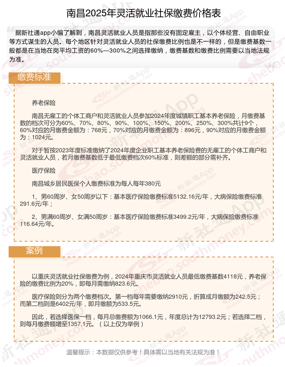
养老保险
南昌无雇工的个体工商户和灵活就业人员参加2024年度城镇职工基本养老保险,月缴费基数的档次可分为60%、70%、80%、90%、100%、150%、200%、250%、300%共计9个,60%对应的月缴费金额为:768元,70%对应的月缴费金额为:896元,90%对应的月缴费金额为:1024元。
对于暂按2023年度标准缴纳了2024年度企业职工基本养老保险费的无雇工的个体工商户和灵活就业人员,若月缴费基数低于最低缴费档次60%标准,则差额的部分需补齐。
医疗保险
南昌城乡居民医保个人缴费标准为每人每年380元
1、男60周岁、女50周岁以下:基本医疗保险缴费标准5132.16元/年,大病保险缴费标准291.6元/年;
2、男满60周岁、女满50周岁:基本医疗保险缴费标准3499.2元/年,大病保险缴费标准116.64元/年。
》点击新社通app社保计算器,了解你的社保缴费明细!
新社通app数据所得,数据仅供参考。
灵活就业社保:按当地社平工资的60%-300%自己选择缴费基数,缴费方式可以选择按月、按季度、按半年或者按年度缴纳。
退休金计算
退休金
社保缴纳
退休金
退休工资
江西南昌退休金计算
退休金
退休金
领取养老金
缴纳社保比例