缴费比例不同:养老保险,在职职工缴费比例8%,灵活就业缴费比例20%,同样缴费基数4000元,一个只需要交320元,全部进入个人账户,另一个交800元,其中320元进入个人账户,剩下480元进入统筹账户。
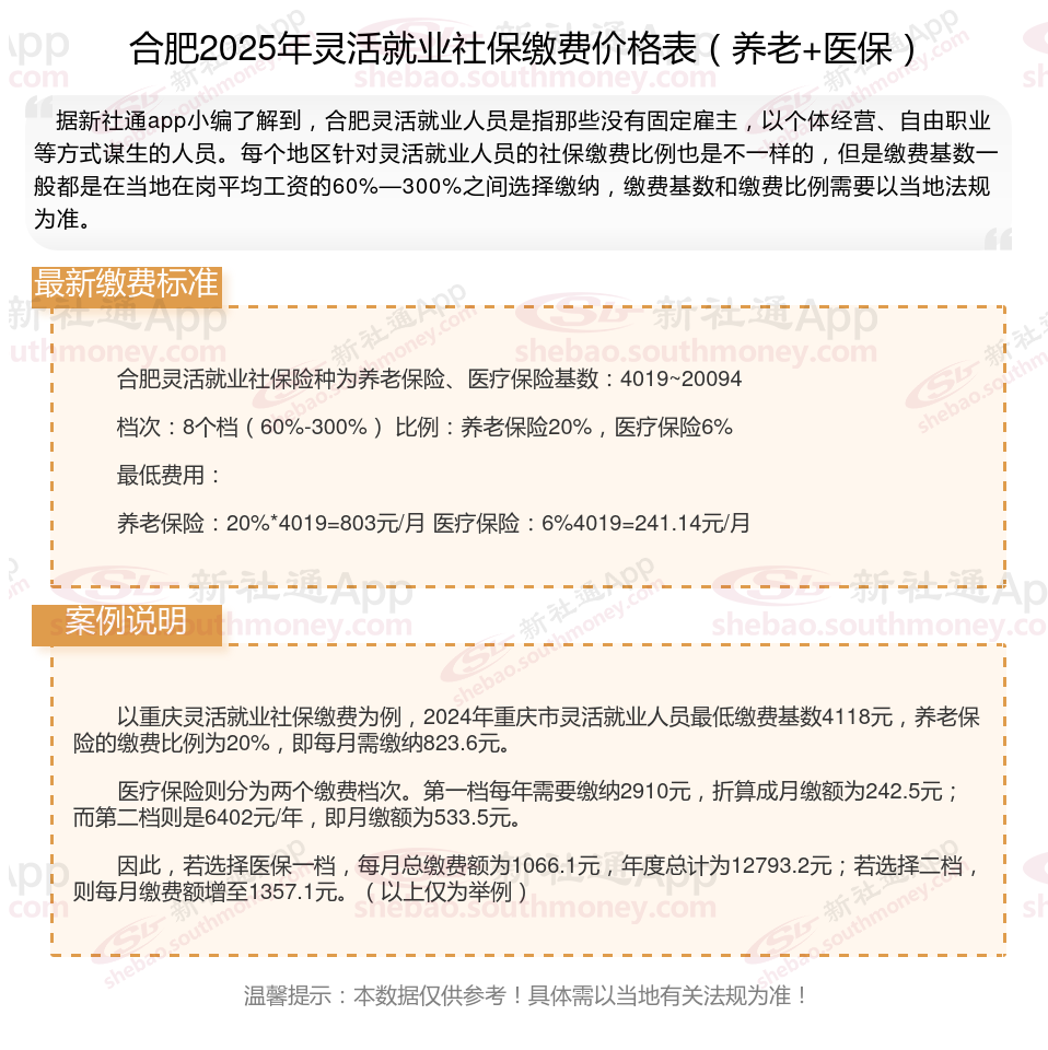
那么,社保个体户缴费需要多少钱一个月呢?根据新社通app-社保缴费查询工具提供的2025社保缴费标准详情数据:

据新社通app数据显示,合肥养老保险缴费基数2024-2025年最新标准如下:
合肥灵活就业人员基本养老保险缴费基数暂按不低于4227元;
缴费比例:个人承担20%;养老保险缴费个人845.4元。
(注:本文数据仅供参考,具体以当地缴费标准为准)
退休金
福建福州退休金计算
社保缴纳
上海退休金计算
退休金
退休工资计算
退休金计算方法
退休金
社保退休工资计算方法
退休金