据新社通app数据显示,湖南长沙灵活就业养老保险的缴费基数为:4027元。灵活就业人员参保缴费的比例为个人20%。
另外,需要注意的是,这些缴费标准可能会随着时间和方案的变化而调整。建议查阅相关消息或咨询当地社保部门。
(注:本文数据仅供参考,具体以当地缴费标准为准)
湖南长沙灵活就业自己交社保一个月要交多少钱?根据新社通app-社保缴费查询工具提供的最新数据如下:

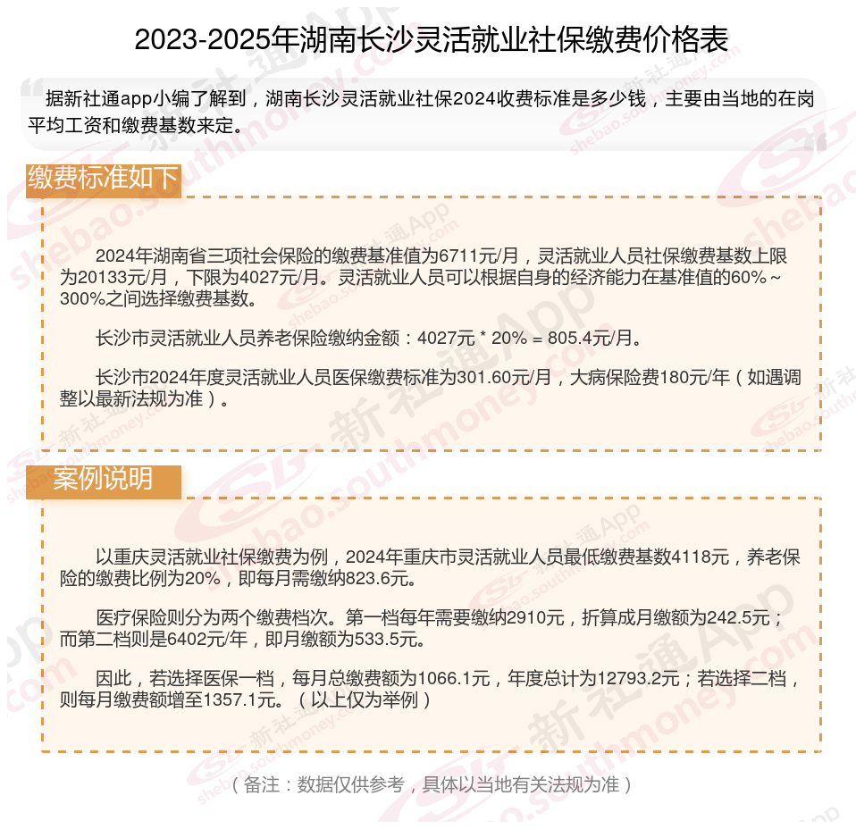
2024年湖南省三项社会保险的缴费基准值为6711元/月,灵活就业人员社保缴费基数上限为20133元/月,下限为4027元/月。灵活就业人员可以根据自身的经济能力在基准值的60%~300%之间选择缴费基数。
长沙市灵活就业人员养老保险缴纳金额:4027元*20%=805.4元/月。
长沙市2024年度灵活就业人员医保缴费标准为301.60元/月,大病保险费180元/年(如遇调整以最新法规为准)。
(备注:数据仅供参考,具体以当地有关法规为准)
缴纳社保
社保缴纳
退休工资
退休金计算
工龄工资
退休金
养老保险退休金计算
退休金
缴纳社保比例
退休金