社保个人交需要多少钱一个月?根据新社通app-社保缴费查询工具提供的2025社保缴费标准详情数据如下:

灵活就业人员参加养老保险费率一般为20%,其中12%进入社会统筹基金,8%计入个人账户,(8%计入个人账户),可选择社会平均工资的60%、100%、300%等各种档位作为缴费基数。
计算公式:
缴费金额=社会平均工资×档位×20%
计入个人账户=社会平均工资×档位×8%
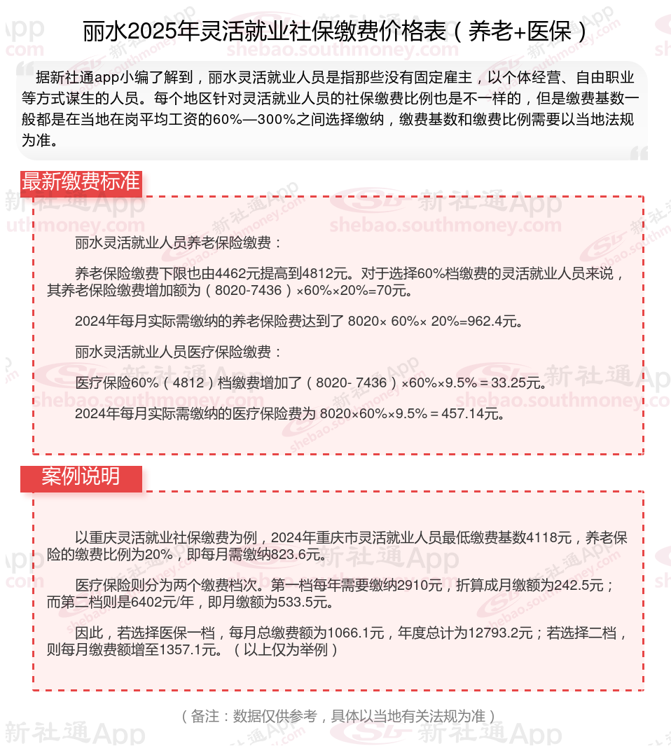
据新社通app数据显示,丽水灵活就业养老保险最低缴费基数为:4462元;个人的缴费比例分别为:20%;
个人缴费金额:892.4元。
(注:本文数据仅供参考,具体以当地缴费标准为准)
退休金
社保缴纳
退休金
退休金计算公式
灵活养老金
退休金
退休工资
退休金
退休工资计算
退休金计算公式