据新社通app数据显示,福州灵活就业养老保险的缴费基数为:4212元。灵活就业人员参保缴费的比例为个人20%。
另外,需要注意的是,这些缴费标准可能会随着时间和方案的变化而调整。建议查阅相关消息或咨询当地社保部门。
(注:本文数据仅供参考,具体以当地缴费标准为准)
福州灵活就业自己交社保一个月要交多少钱?根据新社通app-社保缴费查询工具提供的最新数据如下:

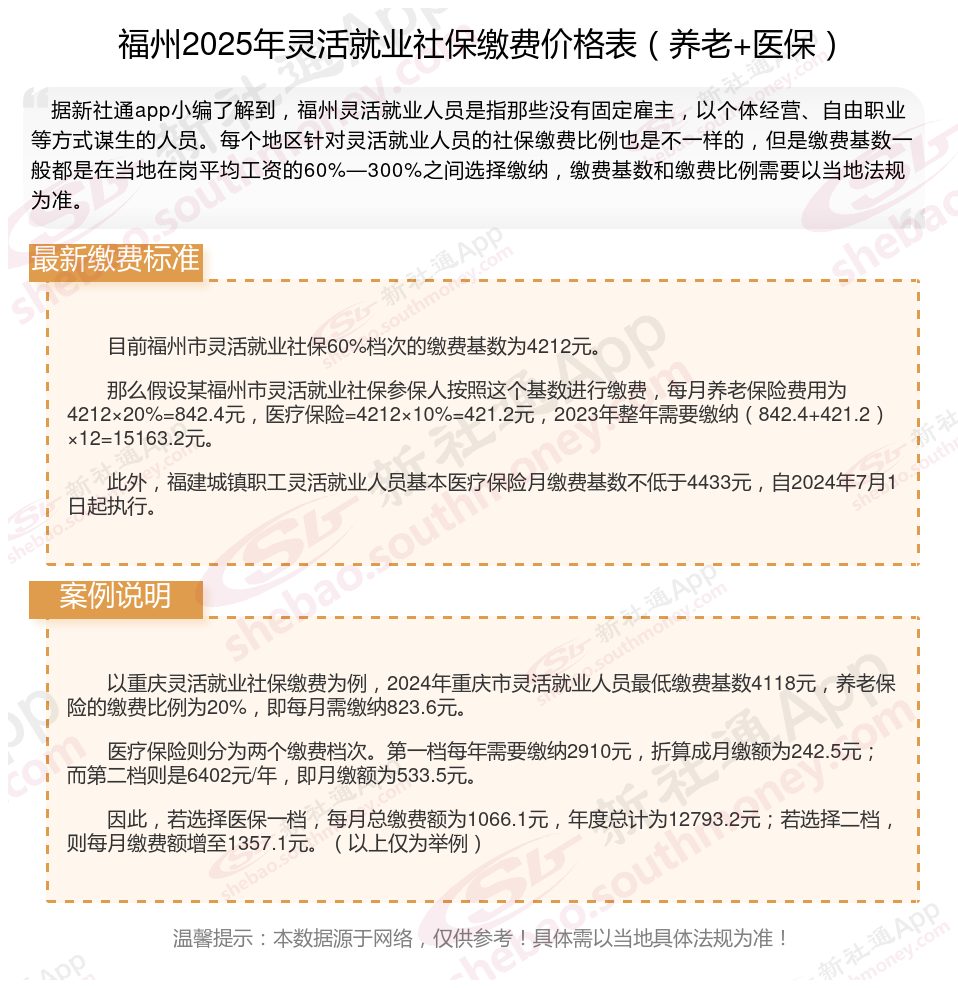
目前福州市灵活就业社保60%档次的缴费基数为4212元。
那么假设某福州市灵活就业社保参保人按照这个基数进行缴费,每月养老保险费用为4212×20%=842.4元,医疗保险=4212×10%=421.2元,2023年整年需要缴纳(842.4+421.2)×12=15163.2元。
此外,福建城镇职工灵活就业人员基本医疗保险月缴费基数不低于4433元,自2024年7月1日起执行。
温馨提示:本数据仅供参考!具体需以当地有关法规为准!
退休工资计算
社保退休金计算方法
养老金计算
退休金如何计算
退休金
退休金
退休金怎么计算
退休金
退休金计算方法
社保养老金计算方法