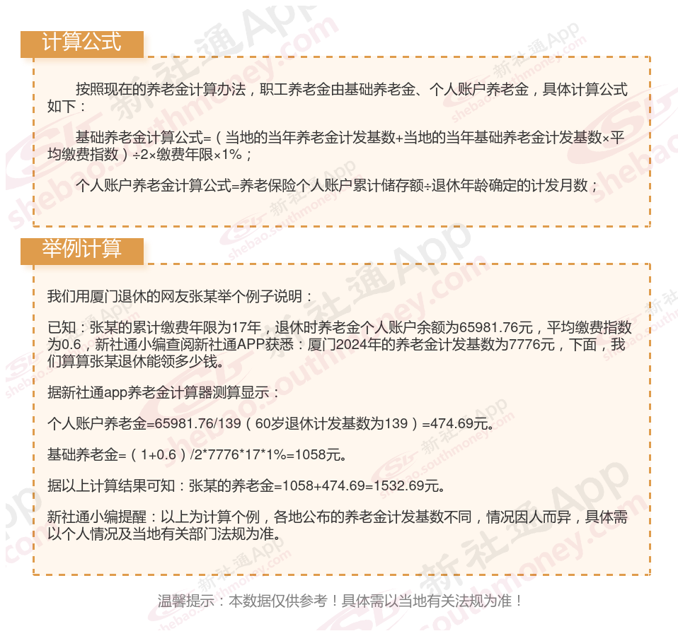
退休人员领取的养老金一般主要包括基础养老金、个人账户养老金构成。
第一,基础养老金=退休养老金计发基数×(1+本人平均缴费指数)÷2×缴费年限×1%。
第二,个人账户养老金部分=退休时养老保险个人账户的余额÷退休年龄确定的计发月数。

养老金低退休不够花?如何提升养老金待遇?
增加缴费年限:
延长缴费年限:养老金的领取条件之一是累计缴费满15年,但在此基础上,尽可能延长自己的缴费时间。缴费年限越长,你最终获得的养老金就会越多。
避免断缴:在缴费过程中,尽量避免中途断缴,以免影响缴费年限的累计。
提高缴费基数:
有负担能力的情况下,可以选择较高基数缴费。相同缴费年限下,缴费基数高有利于个人账户的积累,也能够提高平均缴费指数,进而影响养老金的高低。
避免提前退休
不要提前退休:个人账户养老金的计算公式中,计发月数是根据退休年龄而定的。退休年龄越大,计发月数就越少,每月能领到的个人账户养老金就越多。
关注自身健康,延长寿命:
养老金是终身制,只要活着就会持续发放。因此,关注自己的健康状况、延长寿命也是提高养老金待遇的一种方式。
选择在经济发达的地区办理退休:
社会平均工资越高的地区,养老金待遇通常也会更高。
如果有多地参保的经历,并且想要在经济发达的城市享受更好的养老金待遇,需要在该城市累计缴费满10年以上。
温馨提示:本数据源于网络,仅供参考!具体需以当地具体法规为准!
退休金
退休金
攀枝花退休工资
灵活养老金
灵活养老金
退休金
34年退休金
退休金
退休金计算公式
退休金计算公式