退休人员退休金计算方法2025:
基础养老金月标准以当地上年度在岗职工月平均工资和本人指数化月平均缴费工资的平均值为基数,缴费每满1年发给1%。计算公式为:
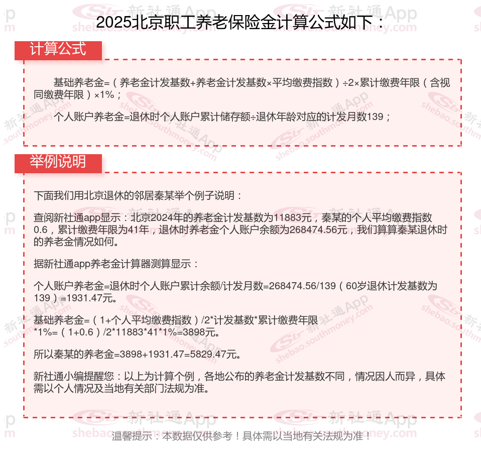
基础养老金=(参保人员退休时当地上年度在岗职工月平均工资+本人指数化月平均缴费工资)÷2×缴费年限×1%
个人养老金=退休时个人账户累积额/计发月数。

养老金基数为什么调整?
养老金基数调整的定义
养老金基数调整是指对养老保险的缴费基数进行调整的过程。这一调整是根据一定的经济和社会因素,如职工平均工资增长、物价上涨情况等来进行的,旨在适时提高基本养老保险待遇水平,确保退休人员的生活质量。
调整依据:
根据《中华人民共和国社会保险法》第十八条,建立基本养老金正常调整机制,确定法定了养老金基数调整的法律基础。这一条款指出,会根据职工平均工资增长和物价上涨情况,适时提高基本养老保险待遇水平,从而确保养老金的实际购买力不因物价上涨而降低。
基数调整方式:
养老金基数的调整通常是由相关部门根据经济和社会发展情况来确定的。具体调整方式可能包括调整缴费基数、调整缴费比例、调整养老金计算公式等。
养老金基数调整有什么意义?
养老金基数调整对于退休人员具有重要意义。它直接关系到退休人员每月能够领取的养老金数额。通过调整养老金基数,可以确保退休人员的养老金收入能够跟上社会经济发展的步伐,避免因物价上涨而导致的购买力下降。
同时,养老金基数调整也是社会公平和正义的体现。它有助于缩小退休人员与在职人员之间的收入差距,促进社会和谐稳定。
在调整过程中,有关部门会充分考虑各种因素,如职工平均工资增长情况、物价上涨情况、养老保险基金的承受能力等,以确保调整的合理性和可持续性。
综上所述,养老金基数调整是养老保险制中的一项重要法规,它对于确保退休人员的生活质量、促进社会公平和正义具有重要意义。相关部门会根据经济和社会发展情况适时进行养老金基数的调整,以确保养老金制的稳健运行和退休人员的福祉。
温馨提示:本数据源于网络,仅供参考!具体需以当地具体法规为准!
退休金
退休金
攀枝花退休工资
灵活养老金
灵活养老金
退休金
34年退休金
退休金
退休金计算公式
退休金计算公式