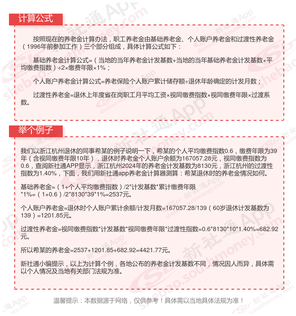
退休人员领取的养老金一般主要包括基础养老金、个人账户养老金构成。
第一,基础养老金=退休养老金计发基数×(1+本人平均缴费指数)÷2×缴费年限×1%。
第二,个人账户养老金部分=退休时养老保险个人账户的余额÷退休年龄确定的计发月数。

没有交过一分钱社保,老了怎么办,能领养老金吗?
一分钱不交,60岁是不能领养老金的。为什么呢?因为按照法规,参加基本养老保险的个人,得达到法定退休年龄时累计缴费满十五年,才能按月领取基本养老金。这可是硬杠杠,谁也不能例外!
当然啦,有些人可能会说:“我之前没交过养老保险,但我现在想交了,来得及吗?”这个问题嘛,得看你的具体情况。如果你现在离60岁还有好几年,那赶紧交起来,说不定还能赶在退休前交满十五年。但如果你已经快到60岁了,还没交过几年养老保险,那可能就得考虑其他方式了,比如一次性补缴或者转入新型农村社会养老保险、城镇居民社会养老保险等。
温馨提示:本数据仅供参考!具体需以当地有关法规为准!
退休金
退休金
退休金如何计算
退休金
退休工资
社保退休
退休金
养老金
退休金
退休金计算