灵活就业社保成为很多自由职业者和打工人空窗期的最佳选择。那具体缴费是多少呢?
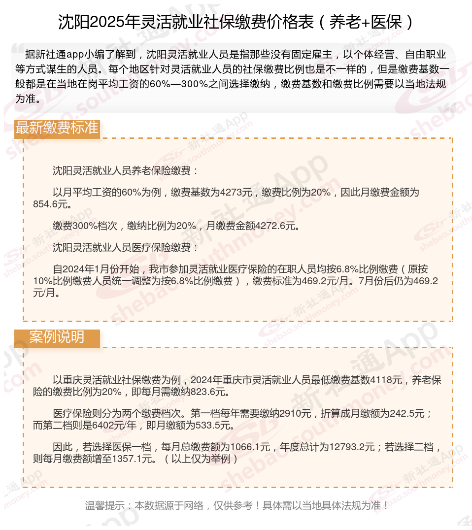
据新社通app数据显示,沈阳企业灵活就业养老保险的缴费基数为:4273元。
缴费比例:在企业参保缴费的情况下,单位缴纳比例为16%,个人缴纳比例为8%。而灵活就业人员参保缴费的比例为个人20%。
另外,需要注意的是,这些缴费标准可能会随着时间和方案的变化而调整。为了获取最新的沈阳灵活就业养老保险缴费标准信息,建议查阅相关消息或咨询当地社保部门。总的来说,了解并遵守当地的养老保险缴费标准是每个人的责任,也是保证个人权益的重要方案。
(注:本文数据仅供参考,具体以当地缴费标准为准)
灵活就业人员交社保一个月多少钱?2025社保缴费标准,根据新社通app-社保缴费查询工具提供的2025社保缴费标准详情数据如下:

2024年1月起,北京灵活就业人员基本养老保险月缴费基数最低为4212元/月,最高为21060元/月;基本医疗保险月缴费基数最低为4212元/月,最高为21060元/月
社保需要缴纳多少年,才能享受退休待遇?
社会基本保险计划要求的最低缴费年限为15年。只有达到这一标准,个人方可在退休后每月领取养老金。
同时,养老金金额与缴费年限密切相关,期限越久,累计保费越高,最终享受到的养老金自然也就更丰厚。
即使在法定退休年龄之际,若累计缴费年限不足15年,亦可选择一次性补足剩余年限,进而顺利办理退休手续并享受养老金待遇。
《中华人民共和国社会保险法》第十六条
参加基本养老保险的个人,达到法定退休年龄时累计缴费满十五年的,按月领取基本养老金。参加基本养老保险的个人,达到法定退休年龄时累计缴费不足十五年的,可以缴费至满十五年,按月领取基本养老金;也可以转入新型农村社会养老保险或者城镇居民社会养老保险,享受相应的养老保险待遇。
温馨提示:本数据仅供参考!具体需以当地有关法规为准!
退休金
社保退休
养老金计算
安徽淮北退休工资
养老金计算
梅州退休金
社保养老金计算方法
社保缴纳
退休金
养老保险养老金计算