据新社通app数据显示,成都灵活就业养老保险最低缴费基数为:4511元;个人的缴费比例分别为:20%;
个人缴费金额:902.2元。
(注:本文数据仅供参考,具体以当地缴费标准为准)
新疆灵活就业社保缴费标准一览?根据新社通app-社保缴费查询工具提供的最新数据如下:

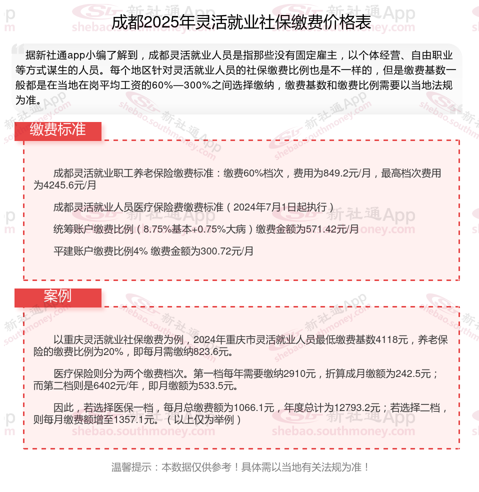
成都灵活就业职工养老保险缴费标准:缴费60%档次,费用为849.2元/月,最高档次费用为4245.6元/月
成都灵活就业人员医疗保险费缴费标准(2024年7月1日起执行)
统筹账户缴费比例(8.75%基本+0.75%大病)缴费金额为571.42元/月
平建账户缴费比例4%缴费金额为300.72元/月
温馨提示:本数据源于网络,仅供参考!具体需以当地具体法规为准!
退休金
退休金
退休金
工龄27年退休金计算
社保退休金计算方法
养老金如何计算
临汾退休金计算
养老金
养老金计算公式
退休金