多数地区灵活就业人员养老保险缴费算法:上年度社会平均工资×缴费档次×20%(8%计入个人账户,12%计入社会统筹账户)缴费档次可以自主选择,各地区的档次划分有差异,一般包括60%、100%、300%等档位。
那么,自己社保,要交多少钱?根据新社通app-社保缴费查询工具提供的2025社保缴费标准详情数据:

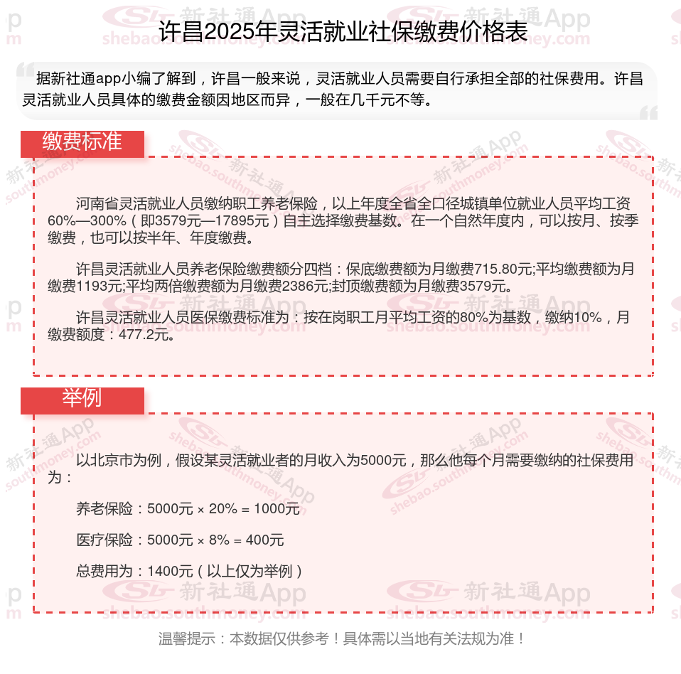
据新社通app数据显示,许昌灵活就业养老保险缴费基数2024-2025年最新标准如下:
2025年许昌城镇职工社会保险缴费基数用人单位及其职工(包括有雇工的个体工商户及其雇工)分别按2024年度全口径省平的60%(3579元/月)和300%(18780元/月)核定缴费基数的下限和上限执行。
个人缴费比例:20%;
(注:本文数据仅供参考,具体以当地缴费标准为准)
养老保险:为退休后的生活提供基本的经济保险,确保在年老失去劳动能力时能够获得稳定的养老金,维持一定的生活水平。
失业保险:就是你被迫失业后能拿到赔偿金。由单位和职工共同缴费(单位招用农牧民合同制工人,本人不缴纳失业保险费)。
生育保险:为生育提供医疗费用和生育津贴,减轻生育带来的经济压力。
医疗保险:参加职工基本医疗保险的个人,达到法定退休年龄时累计缴费达到要求年限的,退休后不再缴纳基本医疗保险费,享受基本医疗保险待遇。
工伤保险:职工发生工伤时,工伤保险可用于支付工伤医疗费用、生活护理费、伤残补助以及伤残津贴,为职工提供全面的工伤保险。
退休金怎么计算
退休金计算方法
退休金计算公式
退休金
社保缴纳
养老金
退休工资计算
退休工资怎么计算
社保养老金计算方法
退休金