社保,全称社会保险,是指为了预防和分担年老、失业、疾病以及死亡等社会风险,实现社会安全,而强制社会多数成员参加的,具有所得重分配功能的非营利性的社会安全体系。
那么,2025年自由职业者怎么交社保?根据新社通app-社保缴费查询工具提供的2025社保缴费标准详情数据:

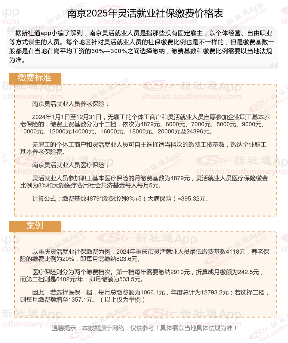
据新社通app数据显示,南京企业灵活就业养老保险的缴费基数为:4494元。
缴费比例:在企业参保缴费的情况下,单位缴纳比例为16%,个人缴纳比例为8%。而灵活就业人员参保缴费的比例为个人20%。
另外,需要注意的是,这些缴费标准可能会随着时间和方案的变化而调整。为了获取最新的南京灵活就业养老保险缴费标准信息,建议查阅相关消息或咨询当地社保部门。总的来说,了解并遵守当地的养老保险缴费标准是每个人的责任,也是保证个人权益的重要方案。
(注:本文数据仅供参考,具体以当地缴费标准为准)
什么是社保缴纳基数?
缴费基数:社保缴纳的费用通常是根据个人的工资收入来确定的,这个工资收入通常被称为缴费基数。缴费基数通常是个人上年度的月平均工资,或者当地上年度职工月平均工资的一定比例(通常是60%至300%)。
温馨提示:本数据仅供参考!具体需以当地有关法规为准!
退休工资计算
退休金
交养老金
退休金
成都个人退休金计算
养老金
退休金
退休金
退休金计算器
退休金