社保个人交需要多少钱一个月?根据新社通app-社保缴费查询工具提供的2025社保缴费标准详情数据如下:

灵活就业社保的缴费基数通常为60%-300%,供个人选择,个人需要缴纳全部的金额。
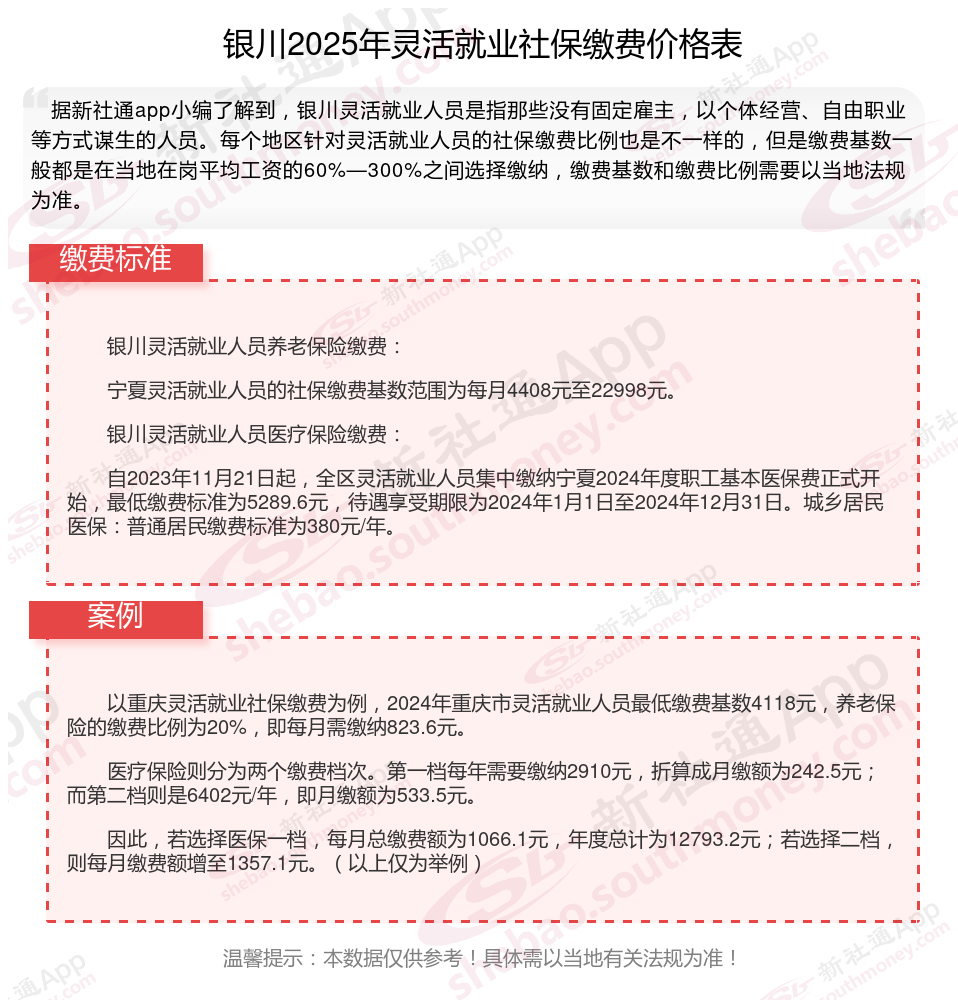
据新社通app数据显示,银川企业灵活就业养老保险的缴费基数为:5070元。
缴费比例:在企业参保缴费的情况下,单位缴纳比例为16%,个人缴纳比例为8%。而灵活就业人员参保缴费的比例为个人20%。
另外,需要注意的是,这些缴费标准可能会随着时间和方案的变化而调整。为了获取最新的银川灵活就业养老保险缴费标准信息,建议查阅相关消息或咨询当地社保部门。总的来说,了解并遵守当地的养老保险缴费标准是每个人的责任,也是保证个人权益的重要方案。
(注:本文数据仅供参考,具体以当地缴费标准为准)
退休金
退休工资
济南个人退休金计算
退休金计算方法
退休金计算方法
退休金计算公式
退休金
社保缴纳
养老金计算
退休金