灵活就业社保:如果选择城镇职工社保方式,个人需承担全部的20%养老保险费用,成本较高。如果选择城乡居民社保方式,责缴费成本相对较低,但退休后养老金也相应较低。
那么,个人社保,要交多少钱一个月?根据新社通app-社保缴费查询工具提供的2025社保缴费标准详情数据:

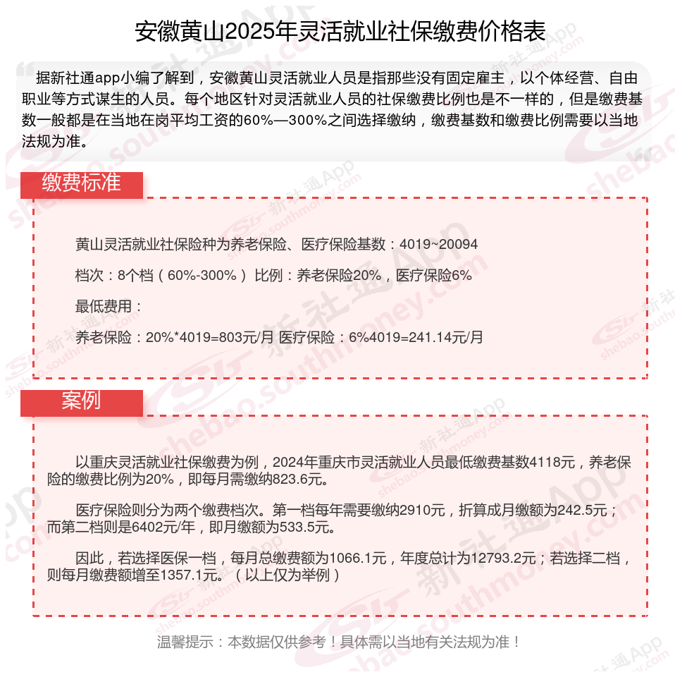
据新社通app数据显示,安徽黄山灵活就业养老保险缴费基数2024-2025年最新标准如下:
最低缴费基数:4227元;
个人缴费比例:20%;
(注:本文数据仅供参考,具体以当地缴费标准为准)
退休工资
退休工资
养老退休金计算
退休金计算方法
山东威海退休金计算
养老金
广东深圳退休金
社保缴纳
灵活养老金
退休工资计算方法