据新社通app数据显示,山西太原灵活就业养老保险最低缴费基数为:4113元;个人的缴费比例分别为:20%;
个人缴费金额:822.6元。
(注:本文数据仅供参考,具体以当地缴费标准为准)
山西太原社保缴费多少钱?下表是2024-2025年山西太原社保费用明细参考,根据新社通app-社保缴费查询工具提供的最新数据如下:

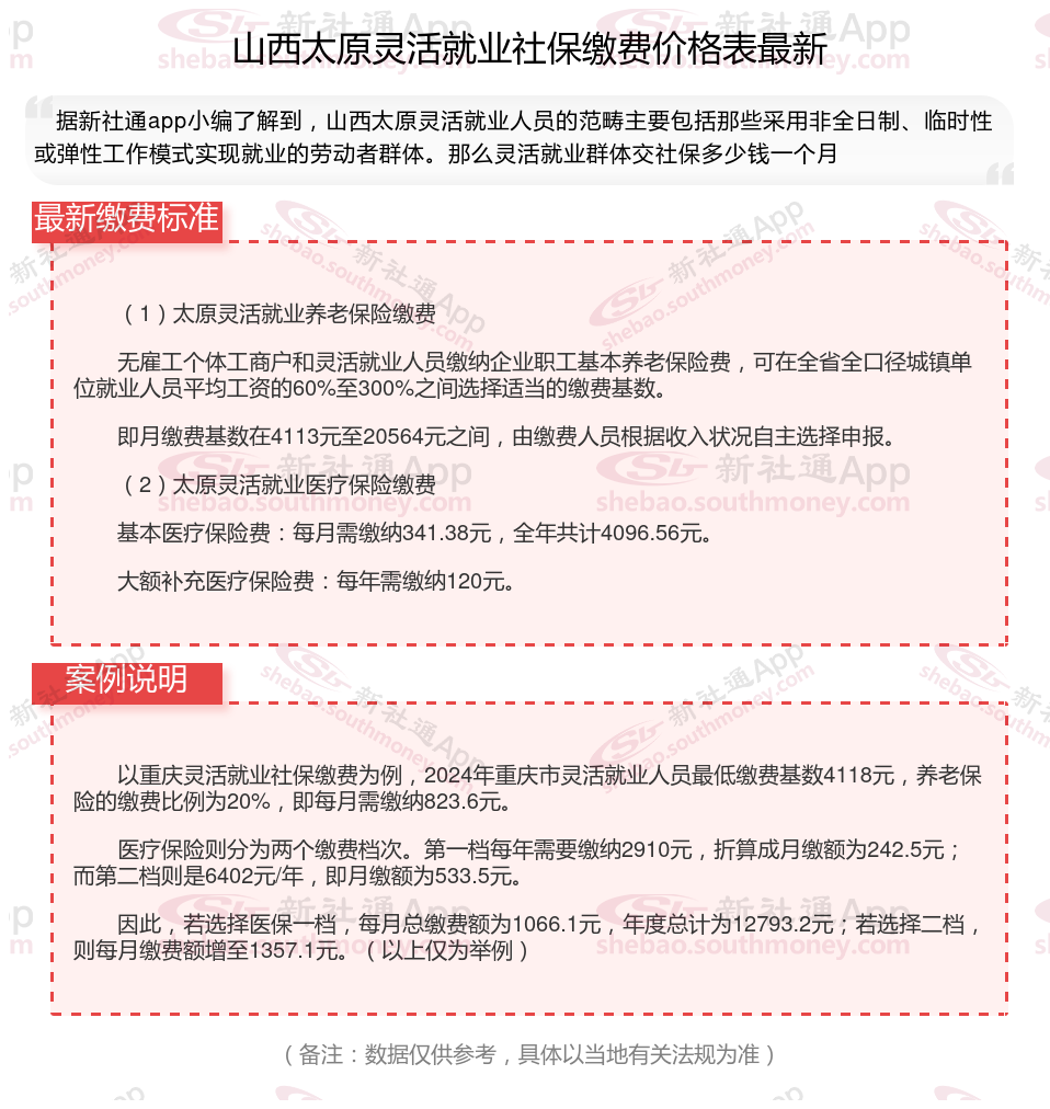
(1)太原灵活就业养老保险缴费
无雇工个体工商户和灵活就业人员缴纳企业职工基本养老保险费,可在全省全口径城镇单位就业人员平均工资的60%至300%之间选择适当的缴费基数。
即月缴费基数在4113元至20564元之间,由缴费人员根据收入状况自主选择申报。
(2)太原灵活就业医疗保险缴费
基本医疗保险费:每月需缴纳341.38元,全年共计4096.56元。
大额补充医疗保险费:每年需缴纳120元。
灵活就业社保:由个人全额缴纳,包括基本养老保险和基本医疗保险。
温馨提示:本数据仅供参考!具体需以当地有关法规为准!
社保缴纳
社保缴纳
退休工资计算
退休工资计算
缴纳社保
兰州个人退休金计算
退休金计算方法
社保缴纳
退休工资怎么计算
灵活养老金