灵活就业社保:主要涵盖养老保险和医疗保险,部分地区可能还包括失业保险。
据新社通app数据显示,重庆灵活就业养老保险最低缴费基数为:4359元;个人的缴费比例分别为:20%;
个人缴费金额:871.8元。
(注:本文数据仅供参考,具体以当地缴费标准为准)
重庆社保缴费多少钱?下表是2024-2025年重庆社保费用明细参考,根据新社通app-社保缴费查询工具提供的最新数据如下:

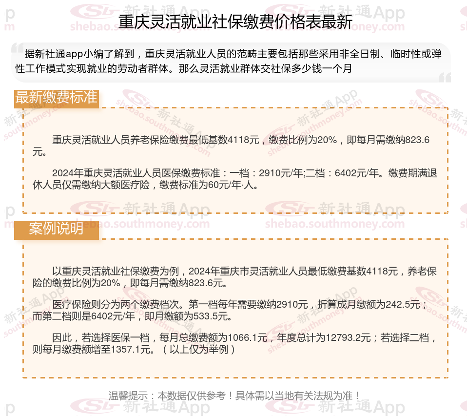
重庆灵活就业人员养老保险缴费最低基数4118元,缴费比例为20%,即每月需缴纳823.6元。
2024年重庆灵活就业人员医保缴费标准:一档:2910元/年;二档:6402元/年。缴费期满退休人员仅需缴纳大额医疗险,缴费标准为60元/年·人。
灵活就业社保:如果选择城镇职工社保方式,个人需承担全部的20%养老保险费用,成本较高。如果选择城乡居民社保方式,责缴费成本相对较低,但退休后养老金也相应较低。
温馨提示:本数据源于网络,仅供参考!具体需以当地具体法规为准!
养老金计算公式
退休金计算公式
退休工资计算
安徽合肥退休工资
退休金
社保退休工资计算方法
社保退休工资计算方法
养老保险
退休工资
退休金