交了这么多年社保你知道我们退休后能领多少钱吗?根据最新的社保退休金在线计算器,职工退休时的社保退休金由两部分组成:社保退休金=基础社保退休金+个人账户社保退休金。
天津南开2024年退休能领取多少养老金?据新社通app获悉,越来越多的人们认识到了养老金的重要性,参加养老保险的人数也是越来越多了。养老金每年一般还会有调整,所以参保人实际领取的养老金金额可能会更高,也可能会低一些。因此具体可以领取多少养老金,就还应当以当地实际法规为准。那么,每个月交那么多社保,2024年退休到底能领多少钱?下面随新社通app小编一起来看看详情。
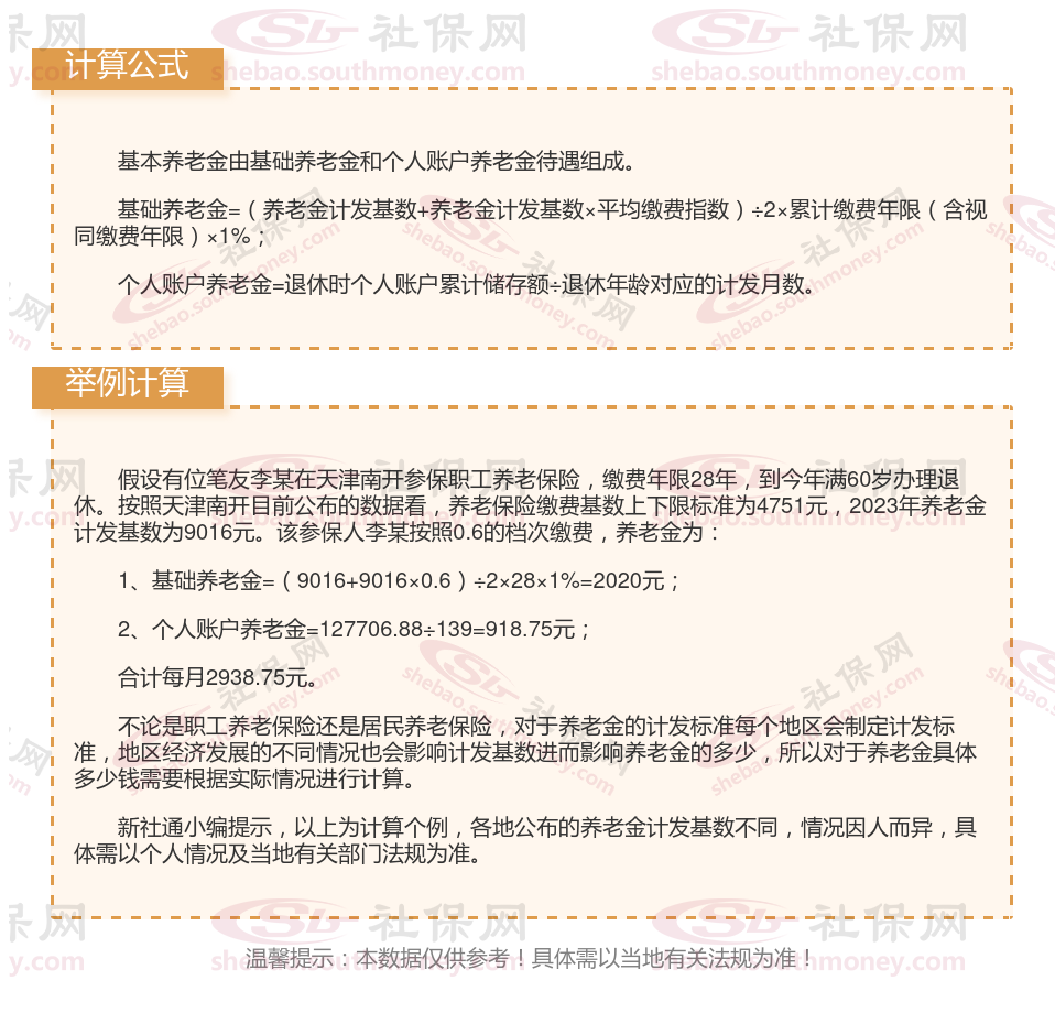
天津南开退休工资养老金计算方法及公式2024年最新(举例说明)

》点击新社通app养老金计算器,轻松测算你的养老金!
天津南开退休领取养老金的条件是什么?
职工按月领取基本养老金必须具备三个条件:
1、达到法定退休年龄,并已办理退休手续;
2、所在单位和个人依法参加养老保险并履行了养老保险缴费义务;
3、个人缴费至少满15年(过渡期内缴费年限包括视同缴费年限)。目前,我国的企业职工法定退休年龄为:男职工60岁;从事管理和科研工作的女职工55岁;从事生产和工勤辅助工作的女职工50岁,自由职业者、个体工商户女年满55周岁。
河北邢台养老金
新疆喀什退休金
养老金重算
安徽宿州退休金
退休人员补差
海南三亚退休金
退休人员补差
宁夏银川退休金
退休计发基数
福建龙岩退休金