广西防城港公布2023年养老金计发基数,退休养老金涨多少怎么算?据新社通app获悉,广西防城港养老金计发基数为6629元,比上年度增长了2.9%左右。
广西防城港养老金计发基数是多少?据新社通app获悉,随着2024年的到来,对于2023年新增加的退休人员来说,还有养老金重算补发让他们牵肠挂肚,目前已经有多地公布了2023年养老金计发基数,养老金重算补差正在推进,那么广西防城港养老金计发基数公布后2023年新退休人员补差怎么算?补发金额什么时候能到账呢?下面就随新社通app小编一起来看看详情吧。

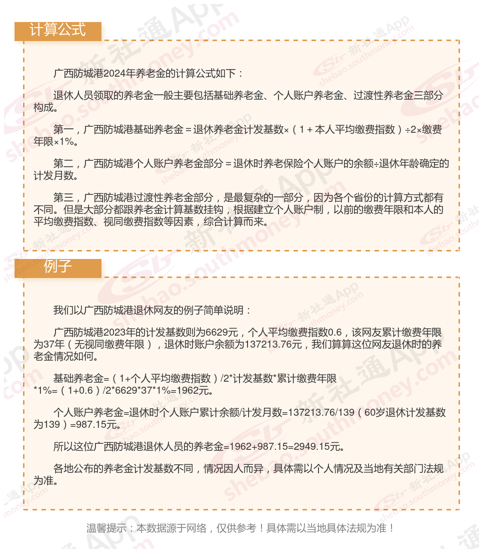
2023年最新广西防城港养老金计发基数是多少?
据新社通app获悉,2023年广西防城港公布了养老金计发基数,今年的养老金计发基数为6629元,增涨了187元,上涨了2.9%左右。
全国2023年养老金计发基数排名前十的城市,看看有你的城市吗?在这里简单分享一下:

北京大兴退休金
新疆喀什养老金
北京石景山退休金
江苏常州退休金
养老金双连涨
退休人员补差
养老金上涨
养老金调整
养老金调整