交了这么多年社保你知道我们退休后能领多少钱吗?根据最新的社保退休金在线计算器,职工退休时的社保退休金由两部分组成:社保退休金=基础社保退休金+个人账户社保退休金。
当我们社保缴费满15年后达到退休年龄,许多人都会好奇,重庆奉节每个月究竟能够领取多少养老金呢?据新社通app获悉,不同地区在养老金计算上可能存在差异,有的地方采用平均工资作为计算基础,而有的地方则更侧重于个人账户的累计金额。这种差异使得养老金的计算变得更为复杂,但也更加贴近当地的实际情况。
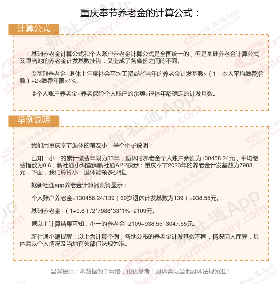
为了更加精确地了解自己未来每月能够领取的养老金金额,我们需要深入了解并掌握养老金的计算方法通过了解养老金的计算方式和影响因素,我们可以更好地规划自己的退休生活,确保生活质量不会因为退休而大幅下降。那么,社保交满15年后退休,每月能领取多少钱的养老金?下面随新社通app小编一起来看看重庆奉节2024年养老金计算公式。
重庆奉节退休工资养老金计算方法及公式2024年最新(举例说明)

》点击新社通app养老金计算器,轻松测算你的养老金!
重庆奉节退休领取养老金的条件是什么?
根据有关法规:“参加基本养老保险的个人,达到法定退休年龄时累计缴费满十五年的,按月领取基本养老金。 参加基本养老保险的个人,达到法定退休年龄时累计缴费不足十五年的,可以缴费至满十五年,按月领取基本养老金;也可以转入新型农村社会养老保险或者城镇居民社会养老保险,按照法规享受相应的养老保险待遇。”
其养老金的领取条件为:
1、本人达到法定退休年龄并办理了退休手续;
2、所在单位和个人依法参加基本养老保险并履行缴费义务;
3、个人累计缴费时间满15年。
退休人员补差
山西吕梁退休金
养老金重算
河南郑州退休金
养老金重算
福建泉州退休金
退休人员补差
山西大同退休金
退休人员补差
四川自贡退休金