交了这么多年社保你知道我们退休后能领多少钱吗?根据最新的社保退休金在线计算器,职工退休时的社保退休金由两部分组成:社保退休金=基础社保退休金+个人账户社保退休金。
想知道,广西贵港社保交满15后退休可以拿多少?我们必须掌握退休金的计算方法。退休金的数额与个人的缴费年数、缴费金额和当地的平均收入等多种因素相关。若最低缴费年限增长,同等条件下,个人的总缴费金额也会增加,这可能会导致退休金数额的提高。下面新社通小编带您了解2024年养老金的计算方法及影响因素的详情。
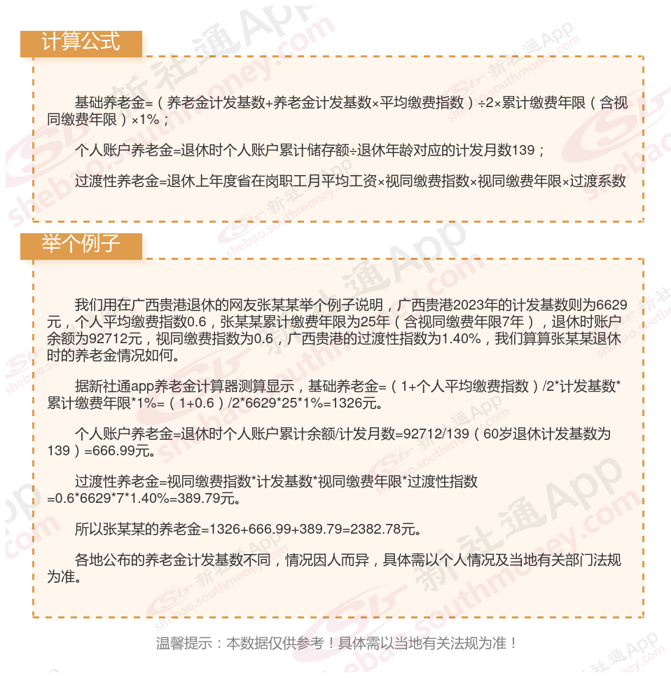
广西贵港退休工资养老金计算方法及公式2024年最新(举例说明)

》点击新社通app养老金计算器,轻松测算你的养老金!
广西贵港退休领取养老金的条件是什么?
广西贵港养老金领取条件主要包括以下几个方面:
1、个人需要达到法定退休年龄。在我国,男性的法定退休年龄通常为60周岁,而女性的法定退休年龄则根据工作岗位类型有所不同。一般来说,从事生产操作岗位的女性工人的退休年龄为50周岁,而从事管理和技术岗位的女性干部的退休年龄为55周岁。
2、个人需要累计缴纳养老保险满15年。这是领取养老金的基本缴费年限要求。如果个人的累计缴费年限不足15年,那么将无法直接领取养老金。需要注意的是,如果个人在达到法定退休年龄时缴费年限不足15年,多数地区已经取消了一次性补缴社保的做法。此时,个人需要继续按月缴纳费用,直到满足最低缴费年限要求。在某些情况下,如果继续缴纳仍未满15年,个人可能在第五年后有一次性缴纳的机会,然后才能领取养老金。
3、个人在达到法定退休年龄后,还需要办理退休手续。这包括向所在单位或社保机构提交相关申请,经过审核和批准后,才能正式领取养老金。
需要注意的是,养老金领取条件可能因地区和具体方案的不同而有所差异。因此,在准备领取养老金时,建议咨询当地的社保机构或相关部门,以了解具体的领取条件和流程。同时,个人也应该提前规划自己的养老保险,确保在达到退休年龄时能够顺利领取养老金,享受应有的养老待遇。
内蒙古鄂尔多斯退休金
上海青浦退休金
退休人员补差
重庆巫溪退休金
江苏南通退休金
天津静海退休金
养老金重算
辽宁锦州退休金