交了这么多年社保你知道我们退休后能领多少钱吗?根据最新的社保退休金在线计算器,职工退休时的社保退休金由两部分组成:社保退休金=基础社保退休金+个人账户社保退休金。
据新社通app获悉,众多即将在广东茂名退休的老人们都在关心,到了2024年他们的养老金将如何计算。随着我国养老保险体系的日益完善和优化,养老金的计算方法也在不断地得到更新和调整。个人的退休时间、累计缴费年限以及缴费的基数等因素,都将对最终能够领取到的养老金数额产生重要的影响。下面随新社通app小编一起来看看广东茂名退休金计算公式2024计算器,2024社保退休工资计算公式吧!
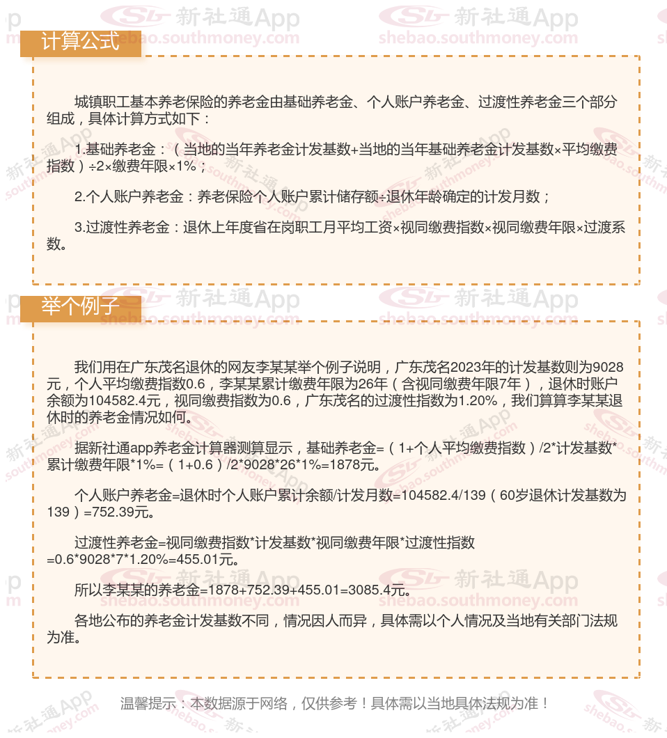
广东茂名退休工资养老金计算方法及公式2024年最新(举例说明)

》点击新社通app养老金计算器,轻松测算你的养老金!
广东茂名退休领取养老金的条件是什么?
广东茂名养老金领取条件因不同的养老保险类型和地区方案可能有所差异。以下是一般情况下的养老金领取条件:
一、企业职工养老金领取条件:
达到法定退休年龄:男年满60周岁,女工人年满50周岁,女干部年满55周岁。
已办理退休手续。
企业和职工按法规缴纳基本养老保险费。
个人缴费年限满15年及其以上。
二、城乡居民养老金领取条件:
年满60周岁。
累计缴费满15年。
未领取法规的基本养老保险待遇。
三、新农保养老金领取条件:
年满60周岁。
未享受城镇职工基本养老保险待遇的农村有户籍的老年人。
此外,还有一些特殊情况下的养老金领取条件,如特殊工种提前退休养老金领取条件和因病或非因工致残退休养老金领取条件。特殊工种如从事高空和特别繁重体力劳动满一定年限、从事高温和井下工作满一定年限、从事有害工作满一定年限的职工,在达到特定的退休年龄和缴费年限条件下,可以提前退休并领取养老金。因病或非因工致残的职工,在经有关部门确认完全丧失劳动能力,并满足特定的年龄和缴费年限条件下,也可以领取养老金。
请注意,这些只是一般性的养老金领取条件,具体的方案法规可能因地区而异。因此,可以咨询当地的社保机构或相关部门,以获取最准确的信息。同时,随着方案的不断调整和更新,养老金领取条件也可能发生变化,请密切关注相关方案的最新动态。
北京平谷养老金
湖北仙桃退休金
退休人员补差
山西运城退休金
退休计发基数
甘肃金昌退休金
吉林通化退休金
养老金重算
甘肃定西退休金
养老金重算