交了这么多年社保你知道我们退休后能领多少钱吗?根据最新的社保退休金在线计算器,职工退休时的社保退休金由两部分组成:社保退休金=基础社保退休金+个人账户社保退休金。
湖北黄冈社保退休拿多少钱一个月?在人口老龄化的浪潮下,养老金问题逐渐浮出水面,成为大众关注的焦点。对于即将步入退休生活的人来说,了解2024年养老金的计算方法,无疑是规划未来生活的重要一环。养老金计算涉及多个因素,如缴费年限、缴费基数、当地经济水平等。参保人在规划退休生活时应充分了解自己的缴费情况和当地的养老金方案。下面新社通小编带您了解2024年养老金的计算方法的详情。
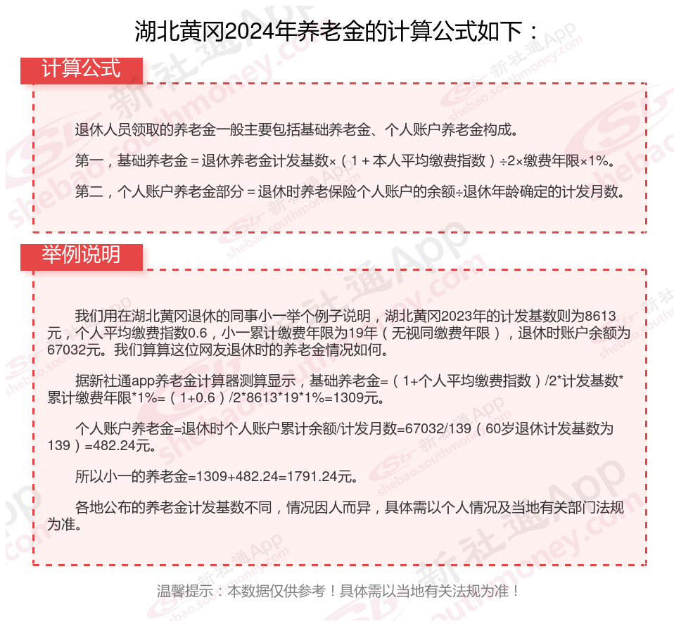
湖北黄冈退休工资养老金计算方法及公式2024年最新(举例说明)

》点击新社通app养老金计算器,轻松测算你的养老金!
湖北黄冈退休领取养老金的条件是什么?
湖北黄冈养老金领取条件主要包括以下几点:
达到法定退休年龄:这是领取养老金的基本前提。目前,我国的企业职工法定退休年龄为男职工60岁,从事管理和科研工作的女职工55岁,从事生产和工勤辅助工作的女职工50岁。对于自由职业者和个体工商户的女性,退休年龄为55周岁。
累计缴费年限满15年:个人需要参加基本养老保险并完成法规的缴费年限。如果累计缴费不满15年,其个人账户储存额将一次性支付给本人,并终止养老保险关系。
办理退休手续:在满足上述条件后,还需要经过劳动有关部门的批准,并办理相应的离退休手续。
请注意,虽然满足了上述基本条件,但养老金的具体领取金额还会受到其他因素的影响,如缴费年限、缴费金额、个人账户余额等。另外,一些特殊情况也可能影响养老金的领取,例如从事特殊工种或因病或非因工致残等情况下,可能允许在低于正常退休年龄时领取养老金。
最后,不同地区的具体方案可能有所不同,因此在具体操作时,可以咨询当地的社保机构或相关部门,以获取最准确的信息。
辽宁葫芦岛退休金
广东肇庆退休金
养老金重算
四川资阳退休金
退休计发基数
甘肃兰州退休金
退休人员补差
新疆喀什退休金