湖北十堰公布2023年养老金计发基数,退休养老金涨多少怎么算?湖北十堰2023年养老金计发基数为8613元/月。这一数据相较于2022年的8531元/月,增加了82元,增幅达到了0.96%。其公布意味着以此为基数,将重新核定2023年新退休人员的基本养老金,并对之前已退休人员可能存在的养老金差额进行补发。
湖北十堰2024年养老金重算补发能涨多少钱?究竟是怎么计算的?据新社通app获悉,截止到目前,全国31个省市地区的养老金计发基数已经全部出炉。众所周知,养老金计发基数,关系着各个地区的养老金计算。养老金的计发基数越高,计算出的养老金待遇也会更好。下面随新社通app小编一起了解详情吧。

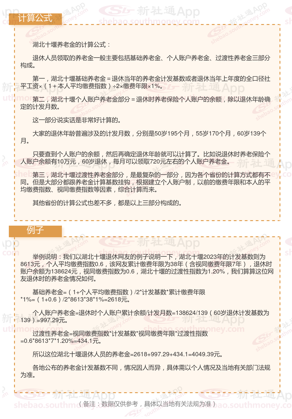
2023年最新湖北十堰养老金计发基数是多少?
湖北十堰2023年养老金计发基数为8613元/月,与2022年的养老金计发基数8531元相比,2023年的基数增加了82元,增幅0.96%。对今年退休的人员来说是一个好消息。随着计发基数的调整,部分退休人员的养老金将会进行重算补发,以确保他们能够按照新的计发基数领取养老金。
全国2023年养老金计发基数排名前十的城市,看看有你的城市吗?在这里简单分享一下:

退休人员补差
四川绵阳退休金
湖南常德退休金
养老金重算
甘肃白银退休金
养老金重算
内蒙古呼伦贝尔退休金
养老金重算