浙江台州公布2023年养老金计发基数,退休养老金涨多少怎么算?据新社通app获悉,2023年,浙江台州公布了养老金计发基数,今年的养老金计发基数达到了8020元。上涨了7.84%左右。
养老金计发基数对计发养老金待遇来说尤为重要,而计发基数由各地区根据当地上年度所有在岗职工月平均工资来进行确定。由于经济水平的持续发展,在岗职工的工资水平逐步提高,于是各地的养老金计发基数也随之变化。下面随新社通小编一起了解浙江台州养老金计发基数的详情。

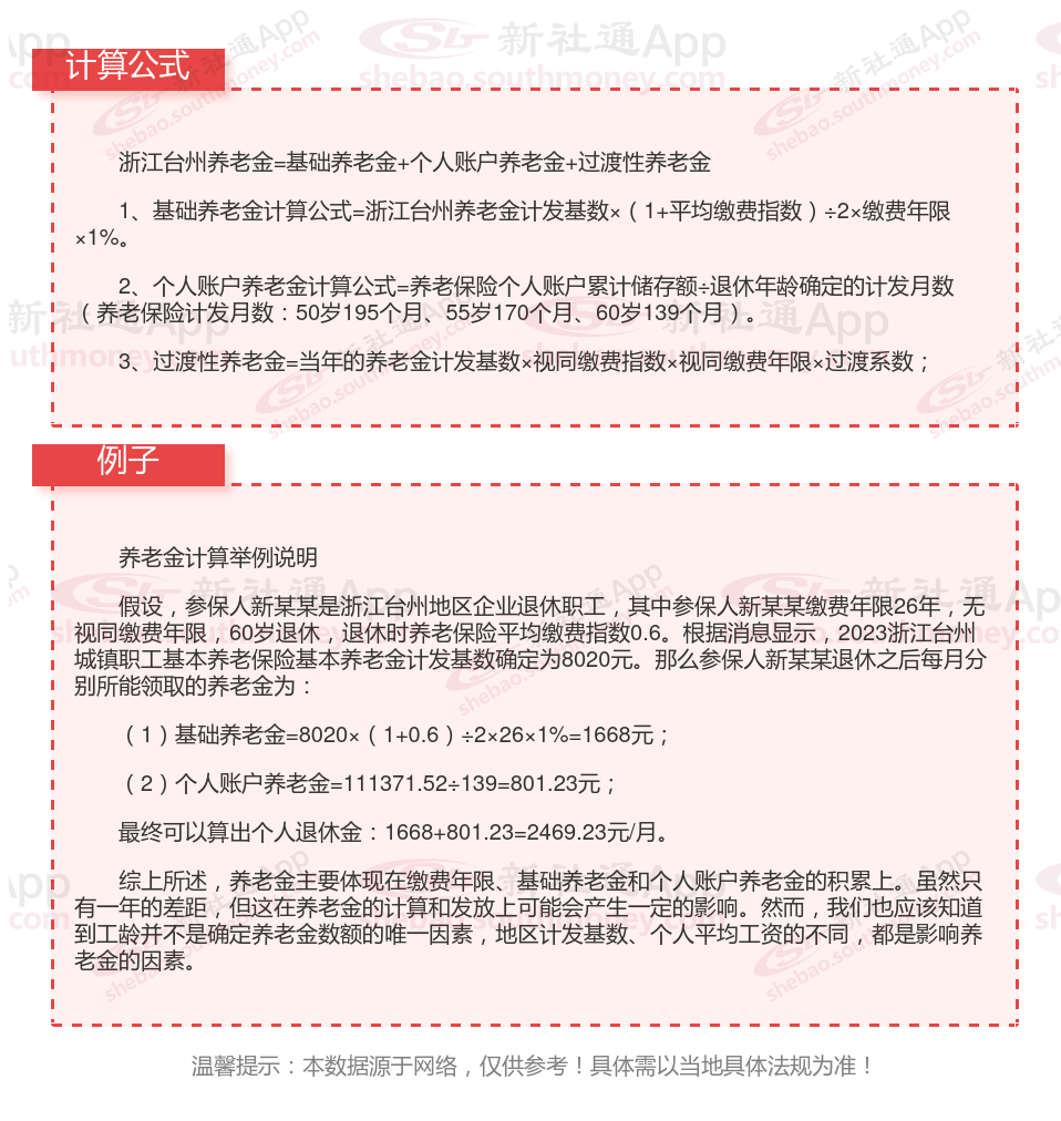
2023年最新浙江台州养老金计发基数是多少?
查阅新社通app显示,浙江台州2023年的养老金计发基数公布,由7437元上涨至8020元,增长7.84%。
全国2023年养老金计发基数排名前十的城市,看看有你的城市吗?在这里简单分享一下:

福建厦门退休金
北京北京养老金
河北沧州退休金
退休人员补差
湖北仙桃退休金
养老金重算
湖北恩施退休金
四川广元退休金
退休计发基数