交了这么多年社保你知道我们退休后能领多少钱吗?根据最新的社保退休金在线计算器,职工退休时的社保退休金由两部分组成:社保退休金=基础社保退休金+个人账户社保退休金。
河北张家口退休金的计算方法是什么?据新社通app获悉,在社会保险日益完善的当今社会,除了需要对安全、健康投保,对于自己的晚年生活投保同样重要。我们通常会在15年内持续的参保养老保险,以保证在退休后能领取到相应的养老金。那么在河北张家口个人缴纳养老保险可以领到多少钱呢?下面就让新社通app小编为您详细介绍一下。
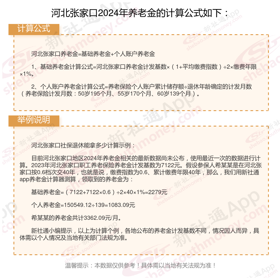
河北张家口退休工资养老金计算方法及公式2024年最新(举例说明)

》点击新社通app养老金计算器,轻松测算你的养老金!
河北张家口退休领取养老金的条件是什么?
参加养老保险的职工要领取养老金,必须同时符合两个条件才能每月领取:
1)达到法定退休年龄;
2)累积缴纳养老保险费满15年。
注意两者不是或者的关系。另外,如果累计缴费不满15年,那么在退休时可一次性领取个人账户中的累计部分的资金。
按照相关法规,我国法定的企业职工退休年龄是:男年满60周岁,女工人年满50周岁,女干部年满55周岁。从事井下、高空、高温、特别繁重体力劳动或其他有害身体健康工作(以下称特殊工种)的,退休年龄为男年满55周岁、女年满45周岁;因病或非因工致残,由医院证明并经劳动鉴定会确认完全丧失劳动能力的,退休年龄为男年满55周岁、女年满45周岁。
养老金重算
上海上海退休金
养老金重算
陕西商洛退休金
海南万宁养老金
黑龙江鸡西退休金
养老金重算
辽宁铁岭退休金
养老金重算