辽宁鞍山公布2023年养老金计发基数,退休养老金涨多少怎么算?辽宁鞍山2023年养老金计发基数已经公布为6987元,这一数据对退休人员的养老金待遇产生了重要影响。涨幅情况(如2023年比2022年增加了267元,涨幅3.97%)
据新社通app获悉,目前全国大部分省市公布了2023年养老金计发基数,而2023年养老金计发基数是一个非常重要的数据,它直接关系着2023年新增退休人员养老金水平的高低。那么,关于辽宁鞍山养老金重算补发金额,这些事情你要搞清楚!下面随新社通app小编一起来看看详情吧。

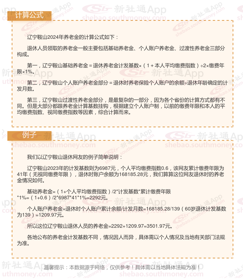
2023年最新辽宁鞍山养老金计发基数是多少?
据新社通app显示,辽宁鞍山正式公布了本地的养老金计发基数,确定2023年退休人员养老金计发基数为6987元。
辽宁鞍山去年的计发基数是6720元,可见今年6987元、是上涨了3.97%。
全国2023年养老金计发基数排名前十的城市,看看有你的城市吗?在这里简单分享一下:

江西萍乡退休金
贵州铜仁养老金
江苏常州退休金
养老金重算
江苏扬州退休金
退休人员补差
广西柳州退休金
甘肃武威退休金
退休计发基数