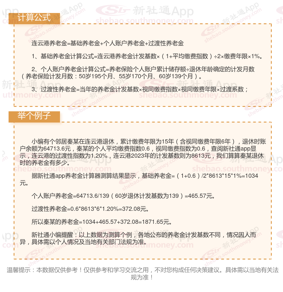
退休人员的养老金=个人账户养老金+基础养老金
基础养老金=(1+个人平均缴费指数)/2*计发基数*累计缴费年限*1%
个人账户养老金=退休时个人账户累计余额/计发月数

影响退休工资高低的因素有哪些?
缴费工资:即个人上年度月平均工资,这一水平直接影响退休金计算。工资越高,缴费基数越高,从而可能获得更高的退休金。
缴费年限:缴费年限越长,基础养老金和个人账户养老金的计发金额就越高。这体现了我国对长时间缴费的鼓励,以形成稳定的现金流。
吉林长春养老金
湖南益阳退休金
广东江门退休金
养老金重算
陕西安康退休金
养老金重算
辽宁沈阳退休金
养老金重算
河南许昌退休金