
公司买社保和个人买社保的区别
险种不一样:
职工社保则包括养老、医疗、工伤、生育和失业保险五种。
灵活就业人员:社保只参加养老保险和医疗保险,部分地区可参加失业保险。
缴费基数和比例:
职工社保的费用则是由用人单位和职工共同承担,且用人单位承担大部分费用,职工只需承担小部分,费用通常由单位代扣代缴,更为便捷。
灵活就业人员应以上年度全省在岗职工月平均工资的60%至300%作为缴费基准。
户籍限制:
职工社保则是强制性的,职工和用人单位都必须依法缴纳。
灵活就业社保的缴纳完全取决于个人的自愿。
退休后的待遇:
职工社保:退休后可以享受全面的社会保险待遇,包括养老金、医疗保险等。
灵活就业社保:退休后只能享受养老保险待遇,医疗保险可能需要另外购买或参加城乡居民医疗保险。
生育待遇不同:
在职人员有生育保险,可以由生育津贴,可以领几个月上年度平均工资,可以休产假,假定休6个月,每个月津贴4000元,可以领取生育津贴24000元,不上班还有工资,而且生孩子产检和分娩费用,可以报销80%-95%。
灵活就业人员,不能交生育保险,肯定没有生育津贴。少数省份灵活就业医保可以报销产检和分娩费用,绝大多数省份是没有生育费用报销的。如果灵活就业人员丈夫交了生育保险,丈夫可以申请一次性生育补助,有2000左右。
退休年龄:
职工社保:女性生产操作岗位年满50周岁,管理岗位及专业技术人员年满55周岁;男性年满60周岁。
灵活就业社保:女性一般55岁退休,部分地区如杭州可以50岁退休,男性60岁退休。
广东揭阳退休金
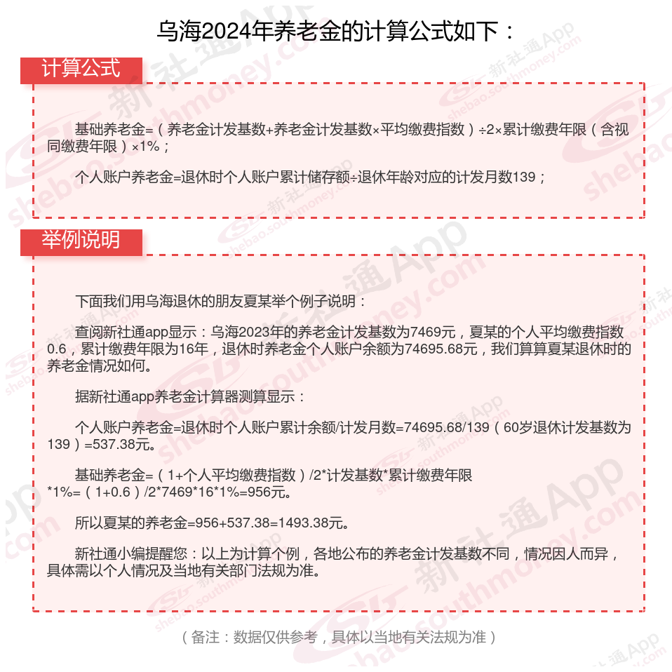
养老保险养老金计算
养老保险养老金计算
退休工资计算公式
退休人员补差
退休金
营口退休工资
湖北仙桃退休金
养老金重算
石嘴山退休工资