太原退休后养老金计算方法:
基础养老金计算公式为:(全省上年度在岗职工月平均工资+本人指数化月平均缴费工资)÷2×缴费期限×1%
个人账户养老金=个人实际账户累计额÷计发月数(60岁退休按139个月计算,退休越晚、月数越少)
过渡性养老保险=退休时在岗月平均工资*实施个人账户前的缴费年限*1.3%*平均指数。

退休后到底拿多少养老金与哪些因素有关?
退休年龄:对退休金数额也有一定影响。一般来说,退休年龄越晚,计发月数越小,个人账户养老金的领取额度可能会略高一些。但需要注意的是,法定退休年龄是我家法规确定的,个人不能随意选择。
缴费基数:缴费基数越高,个人账户累计储存额越多,个人账户养老金部分越高。
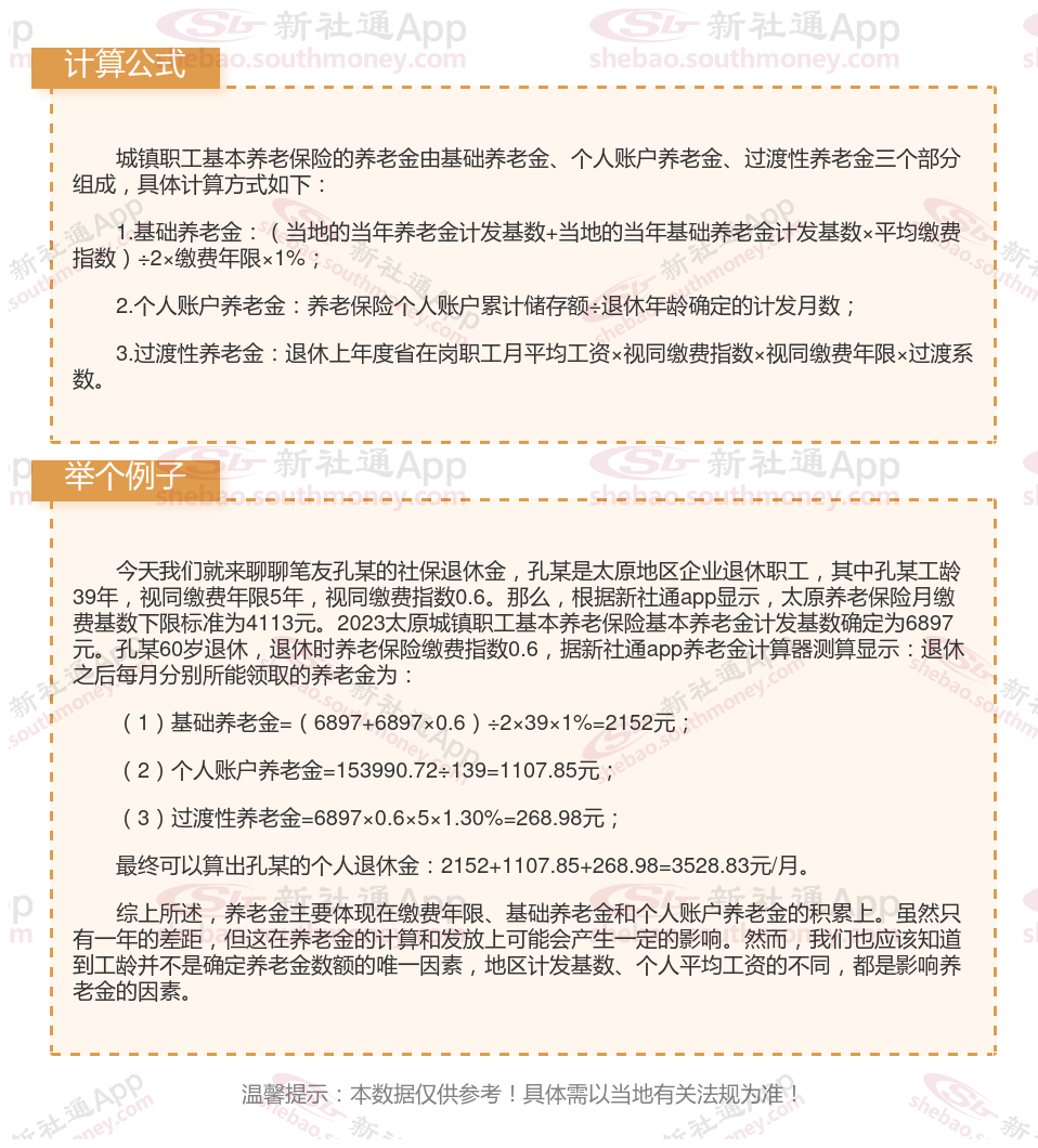
退休金计算公式
退休工资
吉林辽源养老金
退休计发基数
养老金测算
广东汕头退休金
退休养老金怎么算
四川绵阳退休金
养老金怎么计算
养老金重算