江苏苏州公布2023年养老金计发基数,退休养老金涨多少怎么算?江苏苏州2023年养老金计发基数为8613元。这一数据与2022年的基数(假设为8309元,具体数字可能根据实际情况有所不同)相比,2023年的养老金计发基数增长了3.66%。
养老金计发基数是计算养老金的一项重要因素。每一年的退休人员都是按照当年的养老金计发基数计算养老金的。江苏苏州公布了2024年的养老金计发基数。按照新计发基数计算养老金的话,是不是新年度退休的人员比早退休的人员涨养老金更划算呢?下面就随新社通小编一起来了解详情吧。

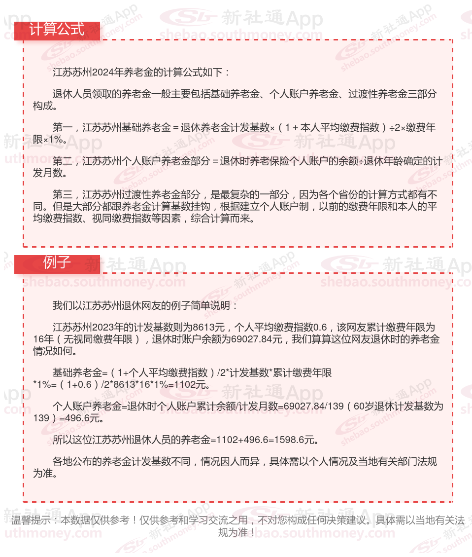
2023年最新江苏苏州养老金计发基数是多少?
江苏苏州2023年养老金计发基数为8613元/月,与2022年的养老金计发基数8309元相比,2023年的基数增加了304元,增幅3.66%。对今年退休的人员来说是一个好消息。随着计发基数的调整,部分退休人员的养老金将会进行重算补发,以确保他们能够按照新的计发基数领取养老金。
全国2023年养老金计发基数排名前十的城市,看看有你的城市吗?在这里简单分享一下:

退休人员补差
湖南株洲退休金
黑龙江哈尔滨退休金
退休计发基数
安徽芜湖退休金
辽宁阜新退休金
四川攀枝花退休金规划
养老金重算
养老金重算