交了这么多年社保你知道我们退休后能领多少钱吗?根据最新的社保退休金在线计算器,职工退休时的社保退休金由两部分组成:社保退休金=基础社保退休金+个人账户社保退休金。
想知道,广东汕尾社保退休可以拿多少?我们必须掌握退休金的计算方法。退休金的数额与个人的缴费年数、缴费金额和当地的平均收入等多种因素相关。若最低缴费年限增长,同等条件下,个人的总缴费金额也会增加,这可能会导致退休金数额的提高。下面新社通小编带您了解2024年养老金的计算方法及影响因素的详情。
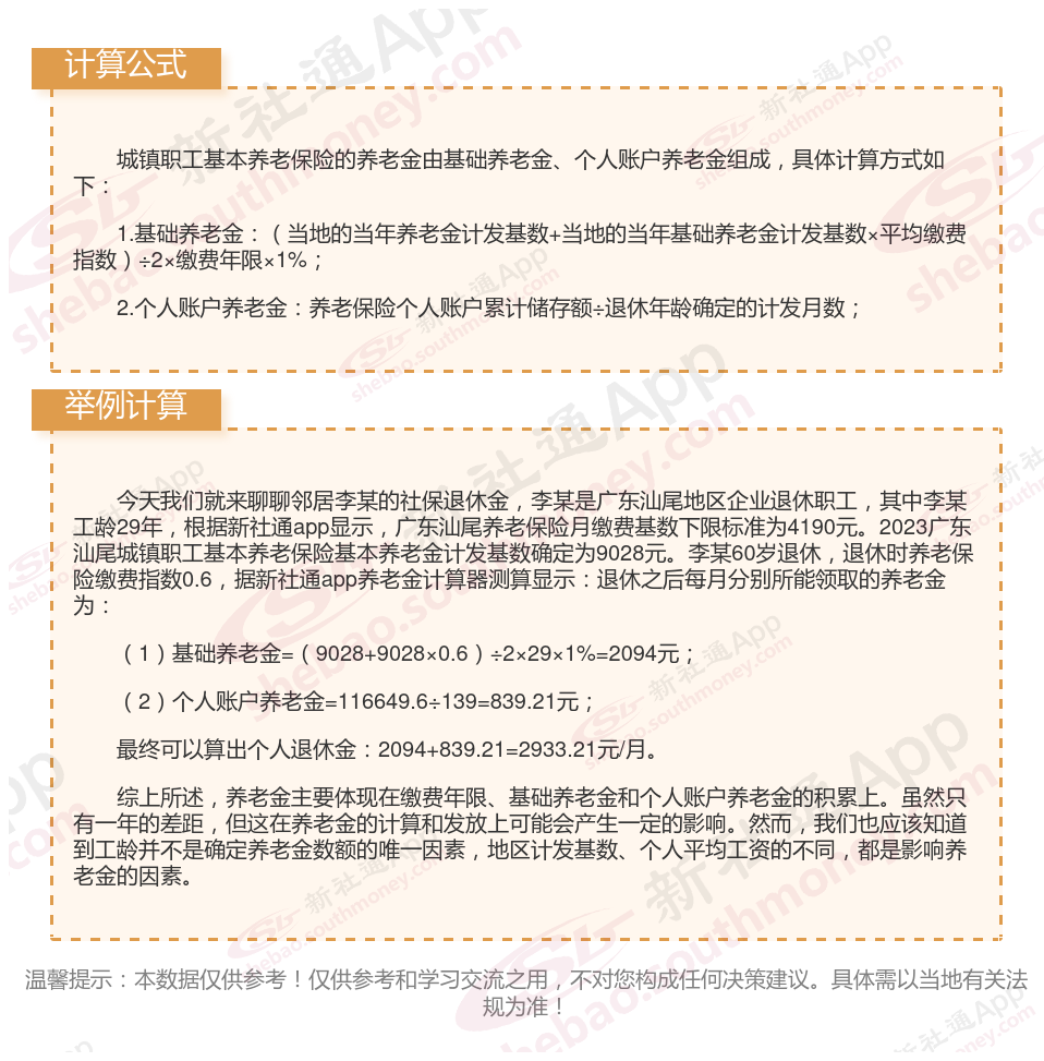
广东汕尾退休工资养老金计算方法及公式2024年最新(举例说明)

》点击新社通app养老金计算器,轻松测算你的养老金!
广东汕尾退休领取养老金的条件是什么?
参加养老保险的职工要领取养老金,必须同时符合两个条件才能每月领取:
1)达到法定退休年龄;
2)累积缴纳养老保险费满15年。
注意两者不是或者的关系。另外,如果累计缴费不满15年,那么在退休时可一次性领取个人账户中的累计部分的资金。
按照相关法规,我国法定的企业职工退休年龄是:男年满60周岁,女工人年满50周岁,女干部年满55周岁。从事井下、高空、高温、特别繁重体力劳动或其他有害身体健康工作(以下称特殊工种)的,退休年龄为男年满55周岁、女年满45周岁;因病或非因工致残,由医院证明并经劳动鉴定会确认完全丧失劳动能力的,退休年龄为男年满55周岁、女年满45周岁。
退休计发基数
河南周口退休金
北京北京退休金
养老金重算
海南万宁养老金
辽宁大连退休金
广东湛江退休金
养老金重算
广东韶关退休金