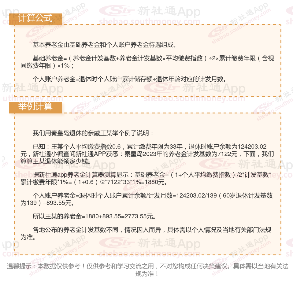
城镇职工基本养老保险的养老金由基础养老金、个人账户养老金组成,具体计算方式如下:
1.基础养老金:(当地的当年养老金计发基数+当地的当年基础养老金计发基数×平均缴费指数)÷2×缴费年限×1%;
2.个人账户养老金:养老保险个人账户累计储存额÷退休年龄确定的计发月数;

个人交社保和公司交社保有何区别?
退休年龄:
灵活就业社保:男性60周岁,女性55周岁,2025年后开始延长。退休金高,缴费高,适合经济条件较好的人员。
职工养老:一般情况下,男性年满60周岁,女管理层55岁,女基层人员50岁。
户籍限制:
灵活就业社保的缴费主体仅为个人,即无雇工的个体工商户、未在用人单位参加社保的非全日制从业人员以及其他灵活就业人员需要自己承担全部社保费用。
职工社保则是由单位和个人共同缴纳,单位承担较大比例,职工个人承担较小比例。
险种不一样:
灵活就业人员社保只参加养老保险和医疗保险。
职工社保则通常包括养老保险、医疗保险、失业保险、工伤保险和生育保险等五个险种,为职工提供更全面的保险。
缴费基数和比例:
灵活就业社保:按当地社平工资的60%-300%自己选择缴费基数,缴费方式可以选择按月、按季度、按半年或者按年度缴纳。
职工社保的缴费比例由企业和个人共同承担,其中养老保险个人缴费比例为8%,企业缴费比例为16%。
安徽阜阳退休金
晋中退休金
辽宁辽阳退休金
云南大理养老金
杭州退休金
平凉
新疆阿勒泰退休金
黄山退休金
浙江嘉兴退休金
退休人员补差