
个人社保和单位社保有什么区别
户籍限制:
灵活就业人员社保补贴面向的群体主要有两类:
1、就业困难人员,就业困难人员自己缴纳社保,申请领取社保补贴的,最长可以享受3年社保补贴待遇,对于距离法定退休年龄不足5年的,可以延长社保补贴申领期限至退休;
2、高校毕业生,离校两年内未就业的高校毕业生,如果实现灵活就业,正在以灵活就业身份参加职工社保,那么通常可以申请领取高校毕业生灵活就业社保补贴。社保补贴申领期限通常最长为2年。
职工社保的参保对象主要是与用人单位建立了劳动关系的职工?,包括企业职工、事业单位工作人员等
险种不一样:
灵活就业社保:主要涵盖养老保险和医疗保险,部分地区可能还包括失业保险,但不包括工伤保险和生育保险。
职职工在职职工参加的社保包括养老保险、医疗保险、工伤保险、生育保险和失业保险。
退休年龄:
灵活就业社保:领取养老金一般要求男性60周岁,女性55周岁。
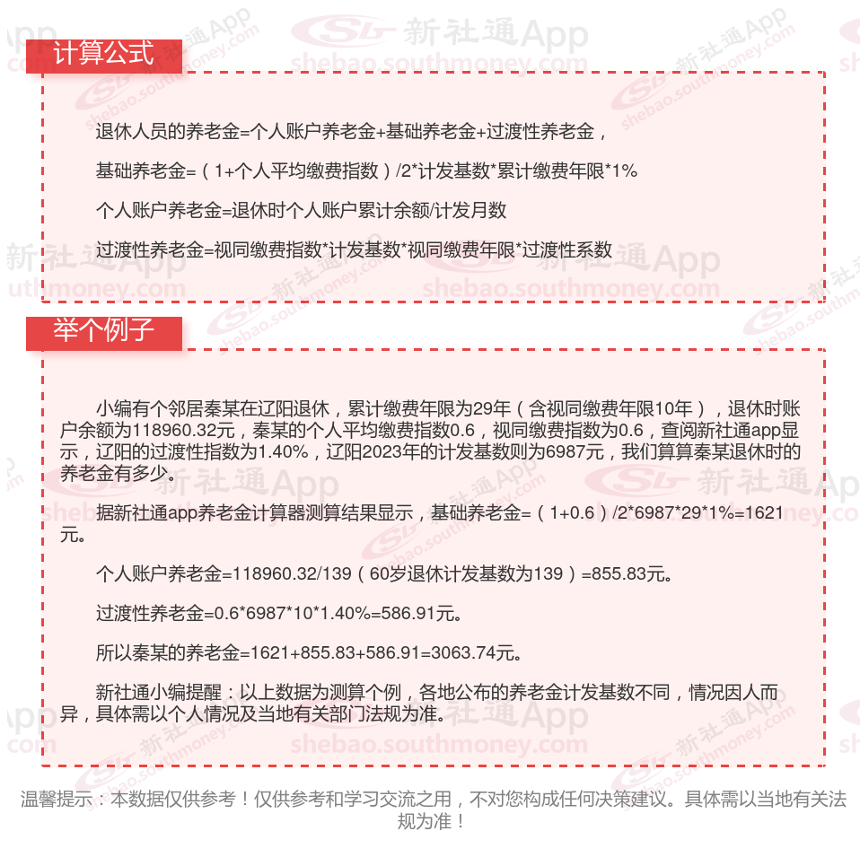
养老金(当地上年度职工平均工资+本人指数化月平均缴费工资)/2×[缴费年限(含视同缴费年限)×1%+个人账户存额/计发月数(50岁为195、55岁为170、60岁为139。年龄,男职工60周岁,特殊岗位55周岁,病退50周岁,女干部55周岁,女职工50周岁,特殊岗位,病退45周岁。随着新规的逐步实施,这一年龄条件可能会有所调整。
养老金重算
新疆石河子退休金规划
社保退休工资计算方法
新疆喀什退休金
社保养老金计算方法
四川宜宾退休金
退休人员补差
克拉玛依养老金
养老保险养老金计算
四川达州退休金