交了这么多年社保你知道我们退休后能领多少钱吗?根据最新的社保退休金在线计算器,职工退休时的社保退休金由两部分组成:社保退休金=基础社保退休金+个人账户社保退休金。
想知道,河南鹤壁社保退休可以拿多少?我们必须掌握退休金的计算方法。退休金的数额与个人的缴费年数、缴费金额和当地的平均收入等多种因素相关。若最低缴费年限增长,同等条件下,个人的总缴费金额也会增加,这可能会导致退休金数额的提高。下面新社通小编带您了解2024年养老金的计算方法及影响因素的详情。
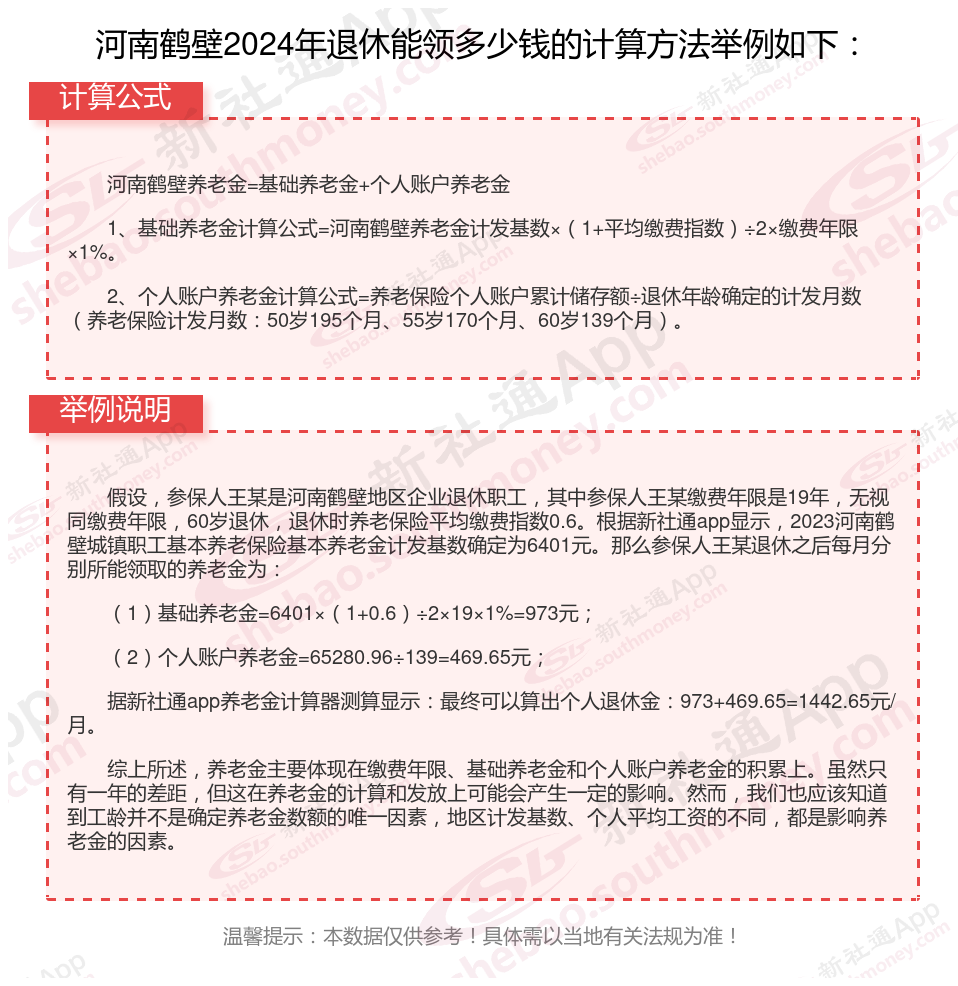
河南鹤壁退休工资养老金计算方法及公式2024年最新(举例说明)

》点击新社通app养老金计算器,轻松测算你的养老金!
河南鹤壁退休领取养老金的条件是什么?
1、达到法定退休年龄,并已办理退休手续;
2、所在单位和个人依法参加养老保险并履行了养老保险缴费义务;
3、个人缴费至少满15年(过渡期内缴费年限包括视同缴费年限)。
根据相关法规,在退休之前,养老保险个人账户里的钱不可以提前支取,不过在参保人员出国定居、参保人员死亡以及重复参保这三种特殊情况下,可以申请取出养老保险账户里的资金。
22年社保退休金
养老金计算公式
福建龙岩退休金
养老金重算
黑龙江鹤岗退休金
宁夏中卫退休金
养老金重算
退休金
社保退休
社保退休