广西柳州公布2023年养老金计发基数,退休养老金涨多少怎么算?广西柳州2023年养老金计发基数为6629元/月。这一数据相较于2022年的6442元/月,增加了187元,增幅达到了2.9%。其公布意味着以此为基数,将重新核定2023年新退休人员的基本养老金,并对之前已退休人员可能存在的养老金差额进行补发。
养老金计发基数是计算养老金的一项重要因素。每一年的退休人员都是按照当年的养老金计发基数计算养老金的。广西柳州公布了2024年的养老金计发基数。按照新计发基数计算养老金的话,是不是新年度退休的人员比早退休的人员涨养老金更划算呢?下面就随新社通小编一起来了解详情吧。

2023年最新广西柳州养老金计发基数是多少?
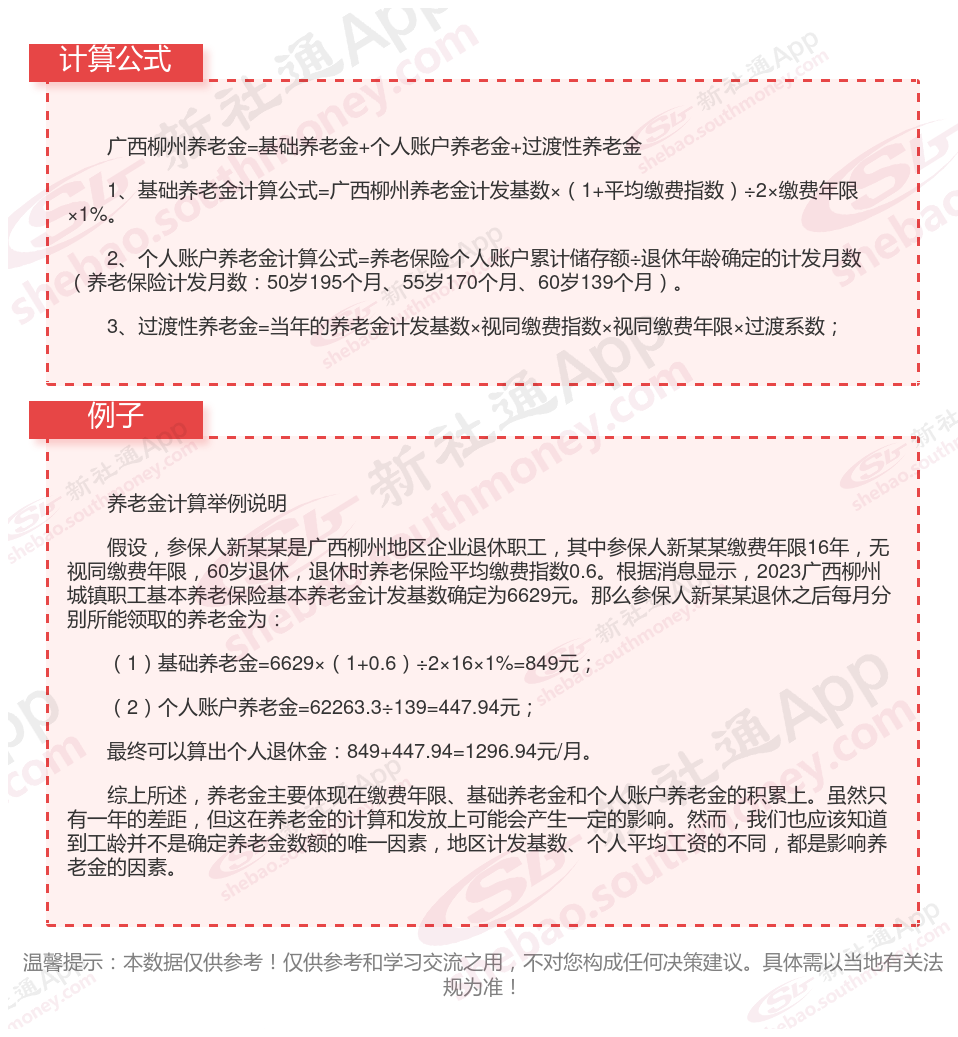
广西柳州2023年养老金计发基数为6629元。这一数据相比于2022年的养老金计发基数6442元,2023年的基数增加了187元,增长率约为2.9%。养老金计发基数是计算退休人员基本养老金的重要参数之一,它直接影响到退休人员的基本养老金待遇水平。
全国2023年养老金计发基数排名前十的城市,看看有你的城市吗?在这里简单分享一下:

江西宜春退休金
江苏宿迁退休金规划
山东淄博养老金
广西北海退休金
养老金重算
广东汕尾退休金规划
湖南永州退休金
江苏南通退休金
退休人员补差