退休人员退休工资2024计算方法:
基本养老金=基础养老金+个人账户养老金+过渡性养老金=退休前一年全市职工月平均工资×20%(缴费年限不满15年的按15%)+个人账户本息和÷120+指数化月平均缴费工资×1997年底前缴费年限×1.4%。
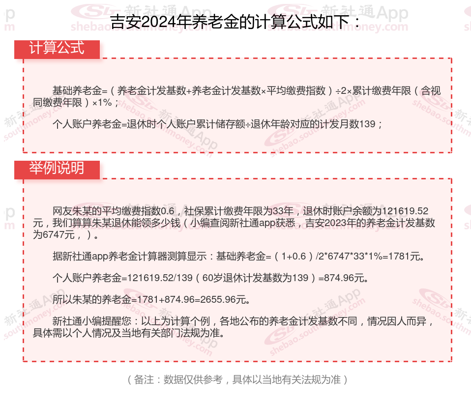
人账户养老金=个人账户储存额÷计发月数(计发月数根据退休年龄和当时的人口平均寿命来确定)。
过渡性养老金的计算方法,各省份都不一样,但有一个总体的公式是:过渡养老金=退休时省/市上年度在岗职工月平均工资×月平均缴费指数×视同缴费年限×过渡系数;过渡系数取值范围为1%~1.4%,例如北京、天津是1%,上海、广东是1.2%,山东、河北是1.3%,浙江、云南是1.4%。

公司买社保和个人买社保的区别
险种不一样:
职工社保:包括养老保险、医疗保险、工伤保险、生育保险和失业保险,通常称为“五险”。
灵活就业社保:主要涵盖养老保险和医疗保险,部分地区可能还包括失业保险,保险范围相对较窄。
缴费基数和比例:
职工社保则是由企业和员工共同承担,企业会为员工缴纳大部分社保费用。
灵活就业社保:缴费基数为上年全省在岗职工月平均工资的60%-300%。
退休年龄:
职工社保设立最低缴费年限,达到缴费年限的退休后不再缴费即可享受基本医疗保险待遇,其医疗待遇标准总体上高于城乡居民社保。
个体工商户和灵活就业人员按照男年满60周岁、女年满55周岁时,累计缴费年限满15年退休。
温馨提示:本数据仅供参考!具体需以当地有关法规为准!
五家渠退休金
新疆克拉玛依退休金
甘肃张掖退休金规划
21年工龄退休金计算
退休人员补差
恩施退休金
养老金计算公式
退休工资计算公式
崇左单位退休金计算
计算养老金