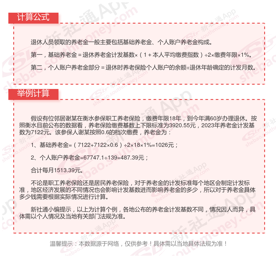
基础养老金+个人账户养老金=退休金额
1、基础养老金计算公式=(养老金计发基数+养老金计发基数×平均缴费指数)÷2×缴费年限×1%。
2、个人账户养老金计算公式=养老保险个人账户累计储存额÷退休年龄确定的计发月数(养老保险计发月数:50岁195个月、55岁170个月、60岁139个月)。

职工社保和灵活就业社保的区别
缴费基数和比例:
灵活就业社保:缴费基数为上年全省在岗职工月平均工资的60%-300%,养老保险缴费比例为20%,医疗保险缴费比例为当地上年度城镇在岗职工月平均工资的80%的4.2%或8%。
职工社保:企业承担统筹部分费用(养老保险比例16%) ,个人承担个人部分费用(养老保险缴费比例为8%) ,由企业代扣代缴。这种方式属于城镇职工社保范畴,职工无需自己操作缴费流程。
退休年龄:
灵活就业社保:男性年满60周岁,女性年满55周岁。
职工社保设立最低缴费年限,达到缴费年限的退休后不再缴费即可享受基本医疗保险待遇,其医疗待遇标准总体上高于城乡居民社保。
户籍限制:
灵活就业人员可以选择在户籍地或就业地参加职工基本养老保险。具体方式有两种:
1?、以个人身份参加企业职工基本养老保险?:缴费由个人承担,可以在参保地所在省全口径城镇单位就业人员平均工资的60%至300%之间选择适当的缴费基数,缴费比例为20%,可选择按月、按季度、按半年、按年等方式缴纳。可以根据个人情况灵活选择中断或恢复缴费,前后缴费年限合并计算,不会因中断而减损权益。达到法定退休年龄且满足最低缴费年限条件的,可按月领取基本养老金,享受的待遇与企业职工一样?。
2?、在户籍地参加城乡居民基本养老保险?:缴费方式按年、按档次缴纳,缴费档次按照当地人社部门公布数额为准?
职工社保则是强制性的,职工和用人单位都必须依法缴纳。
险种不一样:
灵活就业社保通常只包括养老保险和医疗保险,部分地区可参加失业保险,但并不包括工伤保险和生育保险。
职工社保:通常包括五险一金,保险范围更全面。
退休后的待遇:
养老保险待遇:灵活就业人员在达到法定退休年龄且缴费满足法规要求年限后,可以按月领取基本养老金,享受与企业职工相同的待遇。
医疗保险待遇:在参保期间,灵活就业人员因病住院或进行门诊治疗时,可以享受医疗报销待遇
基本养老保险:职工基本养老保险的待遇主要包括按月领取的基本养老金,该养老金根据法规要求计发,并享受正常调整待遇。
基本医疗保险:参加职工基本医疗保险的个人,达到法定退休年龄时累计缴费达到法规要求年限的,退休后不再缴纳基本医疗保险费,享受基本医疗保险待遇。这包括医疗费用中应当由基本医疗保险基金支付的部分,由社会保险经办机构与医疗机构、药品经营单位直接结算。
工伤保险:职工因工作原因受到意外伤害或者患职业病,且经工伤认定的,享受工伤保险待遇。其中,经劳动能力鉴定丧失劳动能力的,享受伤残待遇。
失业保险:为失业人员提供一定期限内的失业补助金,帮助其渡过失业期。
生育保险:为女性职工提供生育期间的医疗和津贴等。
温馨提示:本数据源于网络,仅供参考!具体需以当地具体法规为准!
五家渠退休金
新疆克拉玛依退休金
甘肃张掖退休金规划
21年工龄退休金计算
退休人员补差
恩施退休金
养老金计算公式
退休工资计算公式
崇左单位退休金计算
计算养老金