交了这么多年社保你知道我们退休后能领多少钱吗?根据最新的社保退休金在线计算器,职工退休时的社保退休金由两部分组成:社保退休金=基础社保退休金+个人账户社保退休金。
想知道,吉林通化社保退休可以拿多少?我们必须掌握退休金的计算方法。退休金的数额与个人的缴费年数、缴费金额和当地的平均收入等多种因素相关。若最低缴费年限增长,同等条件下,个人的总缴费金额也会增加,这可能会导致退休金数额的提高。下面新社通小编带您了解2024年养老金的计算方法及影响因素的详情。
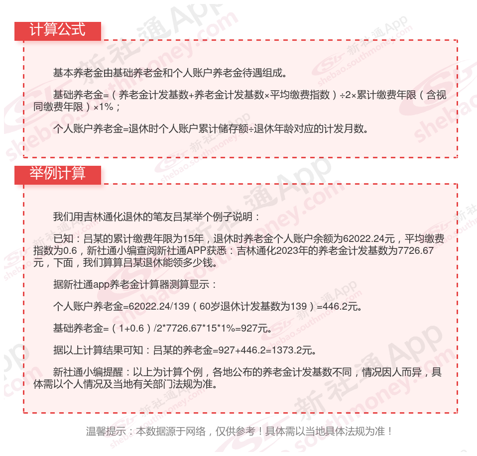
吉林通化退休工资养老金计算方法及公式2024年最新(举例说明)

》点击新社通app养老金计算器,轻松测算你的养老金!
吉林通化退休领取养老金的条件是什么?
吉林通化养老金的领取条件主要有以下几点
1、必须达到了法定退休年龄,并且办理了相关退休手续。中国的男性目前的法定退休年龄是60岁,女性为55岁。
2、缴纳社保的年限必须要满15年。如果到了法定退休年龄,但是缴费没有满15年,可以延长缴费直到满15年,就能开始享受养老待遇。
在《社会保险法》实施之前就已经参保的,延长缴费了5年还是不够15年的,就可以一次性把剩余费用全部补齐。
如果不愿意一次缴清的话,可以申请转入新型农村社会养老保险或者城镇居民社会养老保险,享受相应的养老保险待遇。
3、个人账户里面的钱是可以拿出来的。不过,能够拿出来的钱只是我们自己每个月工资里扣走的那一小部分钱,公司替我们缴纳的那部分就被纳入养老统筹基金了。
31年工龄退休金计算
养老金重算
广西贺州退休金
养老金重算
广西北海退休金
张家口
退休人员补差
江苏苏州退休金
退休养老金怎么算
养老保险养老金计算