交了这么多年社保你知道我们退休后能领多少钱吗?根据最新的社保退休金在线计算器,职工退休时的社保退休金由两部分组成:社保退休金=基础社保退休金+个人账户社保退休金。
据新社通app获悉,对于职工来说退休以后的生活费用是很重要的,大家都有养老保险,只有缴纳够一定的年限才可以领取的。那么2024湖南益阳养老金可以领取多少钱一个月?湖南益阳养老又要交多少钱呢?下面就随新社通app小编一起来看看详情吧。
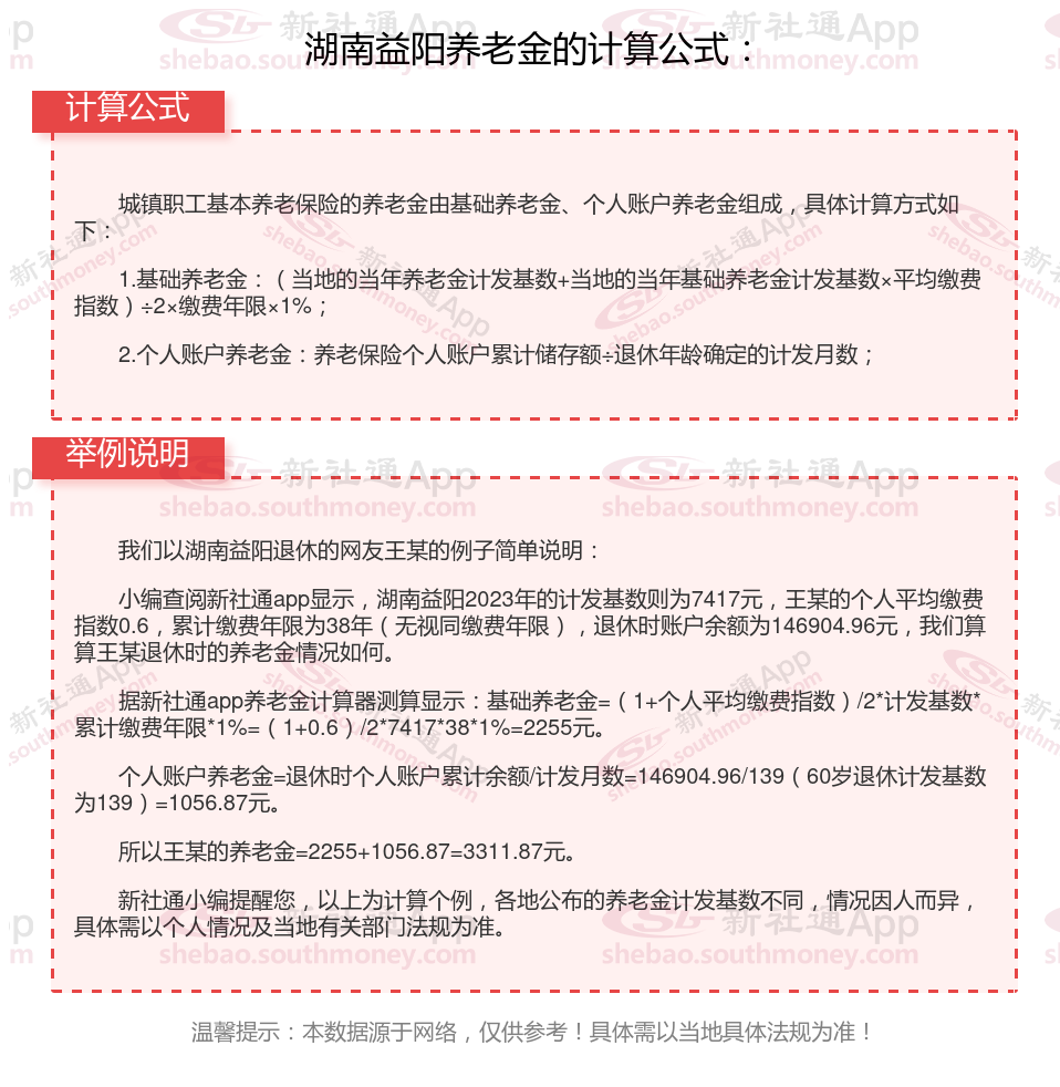
湖南益阳退休工资养老金计算方法及公式2024年最新(举例说明)

》点击新社通app养老金计算器,轻松测算你的养老金!
湖南益阳退休领取养老金的条件是什么?
参加养老保险的职工要领取养老金,必须同时符合两个条件才能每月领取:
1)达到法定退休年龄;
2)累积缴纳养老保险费满15年。
注意两者不是或者的关系。另外,如果累计缴费不满15年,那么在退休时可一次性领取个人账户中的累计部分的资金。
按照相关法规,我国法定的企业职工退休年龄是:男年满60周岁,女工人年满50周岁,女干部年满55周岁。从事井下、高空、高温、特别繁重体力劳动或其他有害身体健康工作(以下称特殊工种)的,退休年龄为男年满55周岁、女年满45周岁;因病或非因工致残,由医院证明并经劳动鉴定会确认完全丧失劳动能力的,退休年龄为男年满55周岁、女年满45周岁。
退休人员补差
养老金重算
黑龙江七台河退休金
退休金
退休人员补差
四川乐山退休金
2024年退休工资计算方法
退休金计算
遂宁
辽宁锦州养老金