交了这么多年社保你知道我们退休后能领多少钱吗?根据最新的社保退休金在线计算器,职工退休时的社保退休金由两部分组成:社保退休金=基础社保退休金+个人账户社保退休金。
2024辽宁鞍山退休金领取标准大概能拿多少钱?据新社通app获悉,对于即将或已经步入退休年龄的“老人”来说,养老金的多少直接关系到他们的切身利益,但是很多人又不会计算自己的养老金,下面我们就一起来详细介绍辽宁鞍山养老金的计算方法。
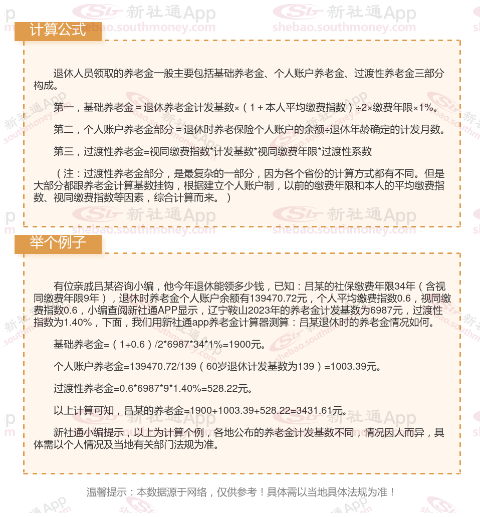
辽宁鞍山退休工资养老金计算方法及公式2024年最新(举例说明)

》点击新社通app养老金计算器,轻松测算你的养老金!
辽宁鞍山退休领取养老金的条件是什么?
参加养老保险的职工要领取养老金,必须同时符合两个条件才能每月领取:
1)达到法定退休年龄;
2)累积缴纳养老保险费满15年。
注意两者不是或者的关系。另外,如果累计缴费不满15年,那么在退休时可一次性领取个人账户中的累计部分的资金。
按照相关法规,我国法定的企业职工退休年龄是:男年满60周岁,女工人年满50周岁,女干部年满55周岁。从事井下、高空、高温、特别繁重体力劳动或其他有害身体健康工作(以下称特殊工种)的,退休年龄为男年满55周岁、女年满45周岁;因病或非因工致残,由医院证明并经劳动鉴定会确认完全丧失劳动能力的,退休年龄为男年满55周岁、女年满45周岁。
退休金
养老保险养老金计算
退休金计算
养老金重算
养老金怎么计算
退休金计算
广东惠州退休金
昭通退休金
广东潮州退休金规划
辽宁沈阳养老金