2024退休人员退休工资计算方法:
养老金计算方法说明 基础养老金的计算: 基础养老金按照参保人退休前一年本职工作月平均工资和参保人月平均缴费工资指数计算。
个人养老金=退休时个人账户累积额/计发月数。

退休金和哪些因素有关?
缴费比例:公司缴纳一般是百分之六十到百分之三百,灵活就业社保档位百分之六十到百分之三百。基本原则是多缴多得。
本人缴费年限(包括实际缴费年限和视同为缴费年限。缴费年限越长,养老金越多)。
养老金无疑是大众瞩目的焦点,特别是对于那些即将或已经步入退休生活的人们而言,其数额的多少直接关系到他们日常生活的舒适程度。随着我国养老保险体系的逐步深化与改进,养老金的计算方式也在不断地更新调整。退休时间、缴费年限以及缴费基数的差异,均会对最终养老金的数额产生显著影响。
潮州退休金计算
退休金
湖北荆州退休金规划
养老金重算
湖南岳阳退休金
退休金怎么计算
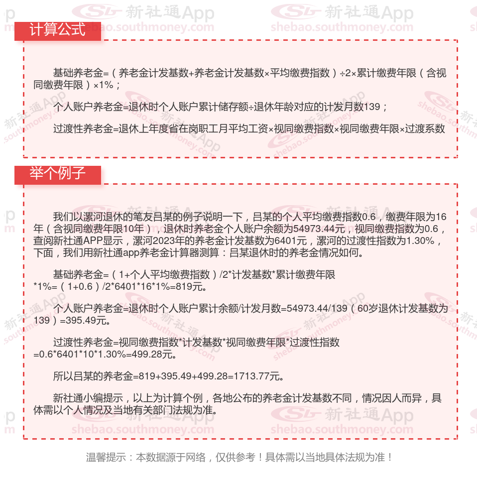
退休金计算公式
工龄34年退休金计算
退休金怎么计算
阿拉尔养老金