退休人员养老金计算方法2024:
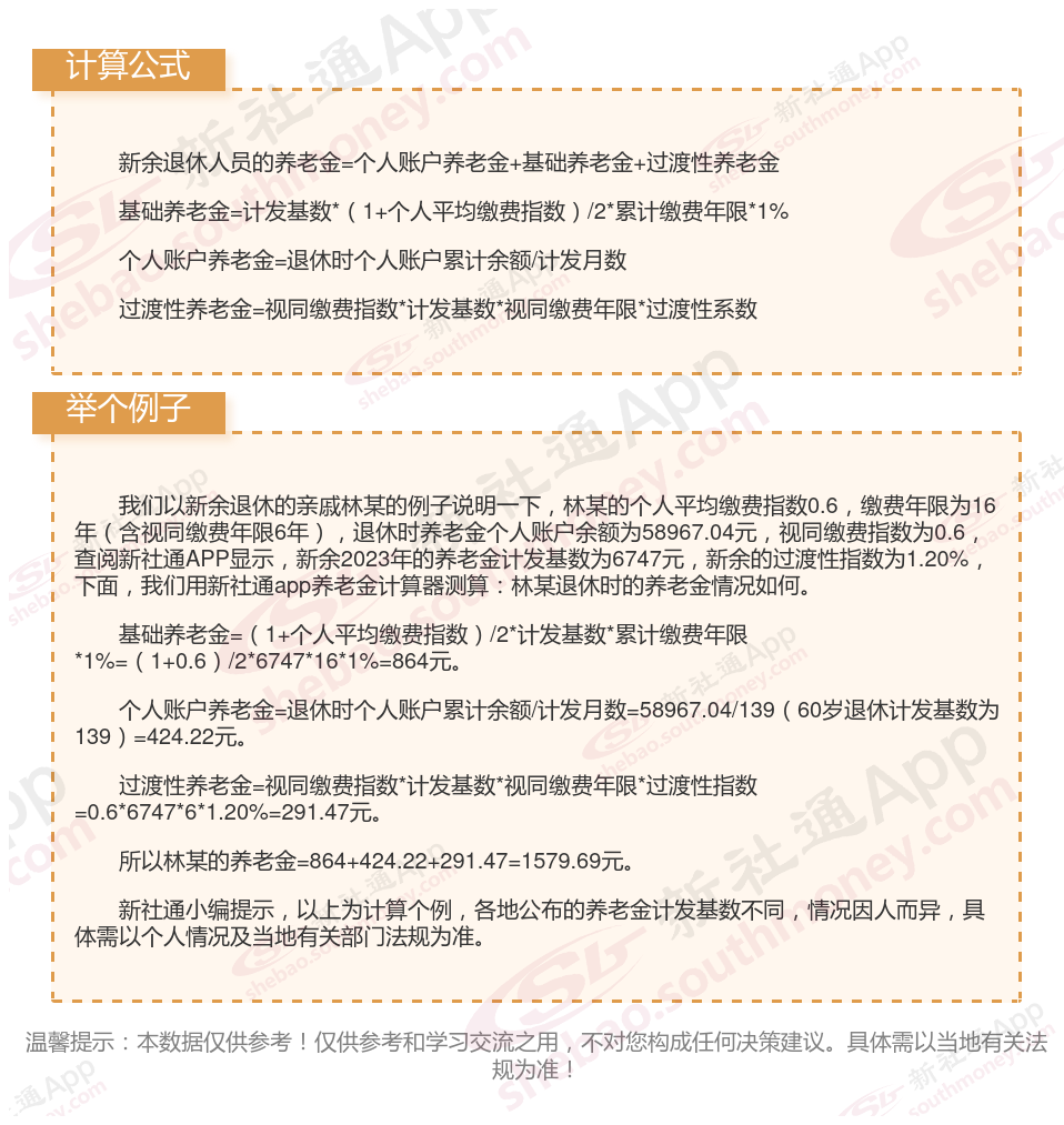
基础养老金=(参保人员退休时上一年度当地职工月平均工资+本人指数化月平均缴费工资)÷2×个人累计缴费年限×1%。
个人账户养老金=个人账户储存额÷计发月数(计发月数根据退休年龄和当时的人口平均寿命来确定。计发月数略等于(人口平均寿命-退休年龄)X12。目前50岁为195、55岁为170、60岁为139,不再统一是120了)。

个人缴纳社保与单位缴纳社保有什么区别
险种不一样:
职工社保包括养老、医疗、工伤、生育和失业等五种保险。
灵活就业人员:社保只参加养老保险和医疗保险,部分地区可参加失业保险。
缴费基数和比例:
职工社保是以职工工资情况计算
灵活就业社保的缴费主体是灵活就业者本人,他们需要自行承担全部的社保费用。
养老保险待遇:无论是职工社保还是灵活就业社保,参保人都可以在达到法定退休年龄并满足缴费年限要求后,按月领取基本养老金。养老金的计算方式相同,包括基础养老金和个人账户养老金两部分。
医疗保险待遇:两种社保都包括医疗保险,参保人可以在生病或受伤时享受相应的医疗报销待遇。
影响退休金数额的因素是多方面的,包括个人层面的缴费年限、缴费水平、退休年龄和个人账户积累;以及法规与社会经济层面的养老保险、社会平均工资、经济发展水平和物价与通货膨胀等。
退休人员补差
定西退休金计算
聊城退休金
云南玉溪退休金
塔城退休工资
退休工资计算
计算养老金
退休金对比
养老保险养老金计算