交了这么多年社保你知道我们退休后能领多少钱吗?根据最新的社保退休金在线计算器,职工退休时的社保退休金由两部分组成:社保退休金=基础社保退休金+个人账户社保退休金。
2024贵州贵阳退休工资多少钱一个月?据新社通app获悉,养老金无疑是大众瞩目的焦点,特别是对于那些即将或已经步入退休生活的人们而言,其数额的多少直接关系到他们日常生活的舒适程度。随着我国养老保险体系的逐步深化与改进,养老金的计算方式也在不断地更新调整。退休时间、缴费年限以及缴费基数的差异,均会对最终养老金的数额产生显著影响。因此,了解并适应这些变化,对于确保个人退休后的生活质量至关重要。下面随新社通app小编一起来了解贵州贵阳社保退休工资2024计算方法及贵州贵阳养老保险要交多少钱吧!
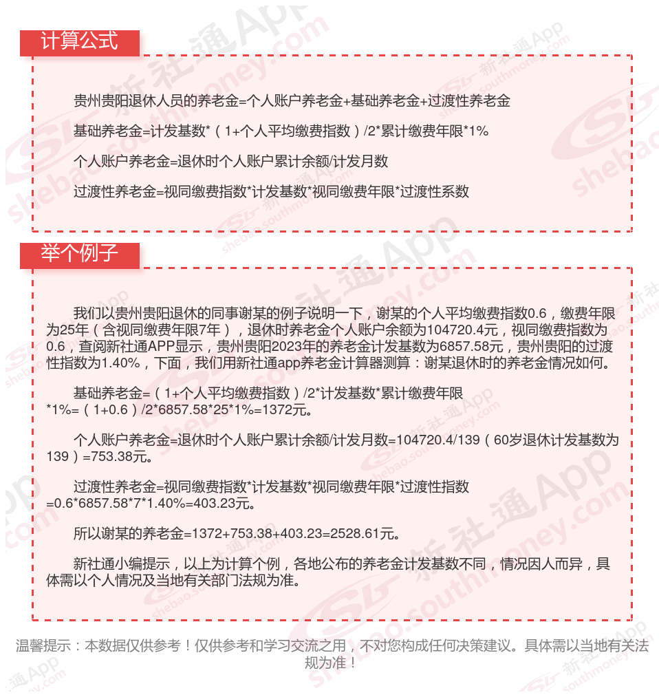
贵州贵阳退休工资养老金计算方法及公式2024年最新(举例说明)

》点击新社通app养老金计算器,轻松测算你的养老金!
贵州贵阳退休领取养老金的条件是什么?
根据有关法规:“参加基本养老保险的个人,达到法定退休年龄时累计缴费满十五年的,按月领取基本养老金。 参加基本养老保险的个人,达到法定退休年龄时累计缴费不足十五年的,可以缴费至满十五年,按月领取基本养老金;也可以转入新型农村社会养老保险或者城镇居民社会养老保险,按照法规享受相应的养老保险待遇。”
其养老金的领取条件为:
1、本人达到法定退休年龄并办理了退休手续;
2、所在单位和个人依法参加基本养老保险并履行缴费义务;
3、个人累计缴费时间满15年。
退休金计算
社保退休
太原退休金计算
退休金
海口养老金
云南丽江退休金
怎么算退休金
养老金重算
养老金
仙桃退休金