退休人员退休工资2024计算方法:
月退休金 = 基础养老金 + 个人账户养老金
养老金计算方法说明 基础养老金的计算: 基础养老金按照参保人退休前一年本职工作月平均工资和参保人月平均缴费工资指数计算。
个人养老金其计算方式为:个人账户养老金=个人养老金账户总额÷计发月数。

社保要交几年才可以领取养老金?
累计缴满15年即可,不过要等到退休后才能领取。而且社保是多缴多得的,缴的越多、越久,退休后能领的养老金就越多。实际上目前我国法规的养老保险最低累计缴费年限是达到,15周年,无论是职工养老保险也好还是城乡居民养老保险也好它的最低缴费年限,都是15周年。
养老保险待遇支出包括按要求支付给参保城乡居民的基础养老金和个人账户养老金,以及丧葬补助金。基础养老金指按要求计发标准,由各级地方为符合待遇领取条件的参保城乡居民全额予以补助的养老金待遇。
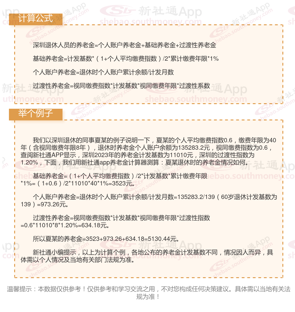
温馨提示:本数据仅供参考!仅供参考和学习交流之用,不对您构成任何决策建议。具体需以当地有关法规为准!
青岛退休工资
养老退休金计算
甘肃陇南退休金
沧州退休金
养老退休金计算
养老保险养老金计算
退休工资
社保养老金计算方法
咸宁单位退休金计算
养老金计算