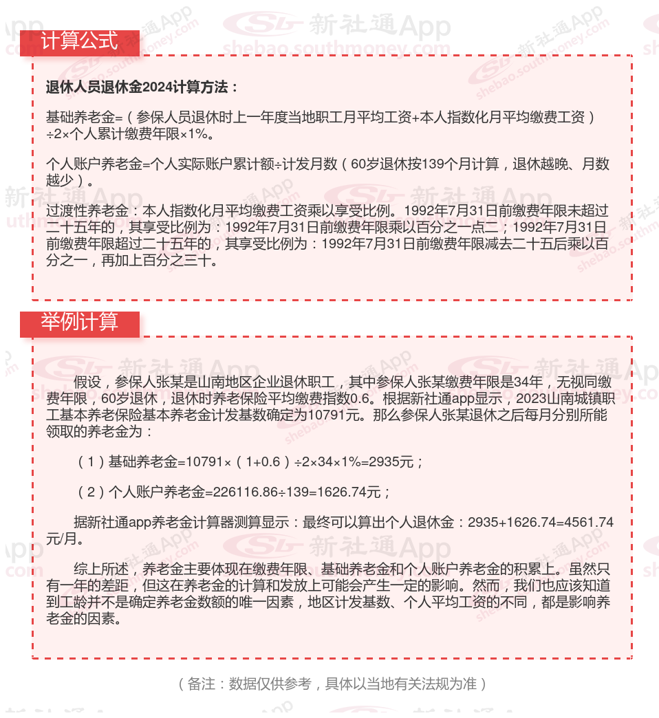
2024养老金计算方法:
退休金分为三个部分,分别是基础养老金、个人账户养老金和过渡性养老金,这三种养老金的计算方法为:
基础养老金=[退休时在岗月平均工资*(1 本人平均缴费指数)]/2*缴费年限*1%。
个人账户养老金月标准为个人账户储存额除以计发月数。计算公式为:个人账户养老金=参保人员退休时个人账户累计储存额÷计发月数。

影响养老金标准的因素有哪些?
缴费基数:社保缴费基数通常按照职工上一年度月平均工资来确定。因此,提高个人的工资性收入,可以相应地提高缴费基数,从而增加未来养老金的领取金额。
个人累计缴费年限:基本养老金的发放与个人的累计缴费年限直接相关。缴费年限越长,基本养老金的数额通常越高。
退休金的数额并不是单一因素确定的,而是由一系列因素共同影响的结果。这些因素包括了个人的服务年限(工龄)、当时的社会平均工资水平、个人和单位所缴纳的养老保险费用比例、养老保险个人账户中的累计金额、个人选择的退休年龄、历年来的缴费金额和水平,以及可能享受的养老金增发等。
养老金如何计算
养老金重算
广安退休金计算
养老金计算方式
郴州退休金计算
广东云浮退休金
新余个人退休金计算
社保退休
退休金
驻马店退休金