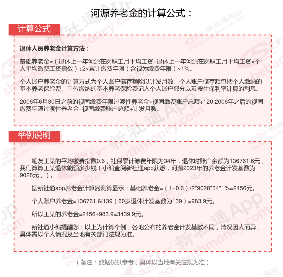
退休人员退休工资计算方法:
退休养老金=基础养老金+个人养老金。
基础养老金=(职工退休时当地上一年度在岗职工月平均工资+本人指数化月平均缴费工资)÷2×缴费年限(含视同缴费年限)×1%。
个人账户养老金:其计算公式为个人账户储存额÷计发月数。

社保要交满多少年可以领养老金?
根据现行法规,我国职工的退休年龄如下:男性职工:一般情况下,退休年龄为60周岁。对于从事井下、高空、高温、特别繁重体力劳动或其他有害身体健康工作的男性职工,退休年龄为55周岁。此外,如果男性职工因病或非因工致残,经医院证明并经有关部门确认完全丧失劳动能力的,退休年龄也为55周岁。
女性职工:女性退休年龄因工作性质而异。女干部的退休年龄为55周岁,而女工人的退休年龄为50周岁。对于从事井下、高空、高温、特别繁重体力劳动或其他有害身体健康工作的女性职工,退休年龄为45周岁。因病或非因工致残的女性职工,如果经医院证明并经有关部门确认完全丧失劳动能力的,退休年龄也为45周岁。
请注意,部分女干部和具有高级职称的女性专业技术人员如本人申请,可以在年满55周岁时自愿退休。
请注意,退休年龄可能随着方案的调整而有所变化,因此,具体的退休年龄可能会根据最新的法律法规和方案而有所变动。建议您关注有关部门公布的最新方案,以获取最准确的信息。
(备注:数据仅供参考,具体以当地有关法规为准)
养老金如何计算
养老金重算
广安退休金计算
养老金计算方式
郴州退休金计算
广东云浮退休金
新余个人退休金计算
社保退休
退休金
驻马店退休金