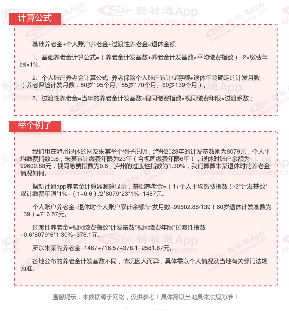
泸州养老金=基础养老金+个人账户养老金
1、基础养老金计算公式=泸州养老金计发基数×(1+平均缴费指数)÷2×缴费年限×1%。
2、个人账户养老金计算公式=养老保险个人账户累计储存额÷退休年龄确定的计发月数(养老保险计发月数:50岁195个月、55岁170个月、60岁139个月)。

影响退休养老金多少的因素有哪些?
缴费基数:缴费基数是养老保险缴费的基准,它对个人每年需要缴纳的养老保险费用。同时,缴费基数也直接影响到个人账户养老金的累积额。在缴费比例相同的情况下,缴费基数越高,个人账户养老金的累积额就越多,未来领取的养老金数额也就越高。此外,缴费基数还通过影响本人指数化月平均缴费工资来间接影响基础养老金的数额。
退休地点:我国各地的发展确实还不够平衡,有的地方工资水平高、消费水平也高,退休老人的养老金如果不高一些的话,相对就难以维持生活水平。一般来说,一线城市的养老金水平是更高一些的。
温馨提示:本数据源于网络,仅供参考!具体需以当地具体法规为准!
退休人员补差
退休养老金怎么算
云南昆明退休金
养老金计算公式
退休金怎么计算
养老工资计算
山西太原养老金
巴中养老金
安徽芜湖退休金
哈密退休金