退休人员领取的养老金一般主要包括基础养老金、个人账户养老金构成。
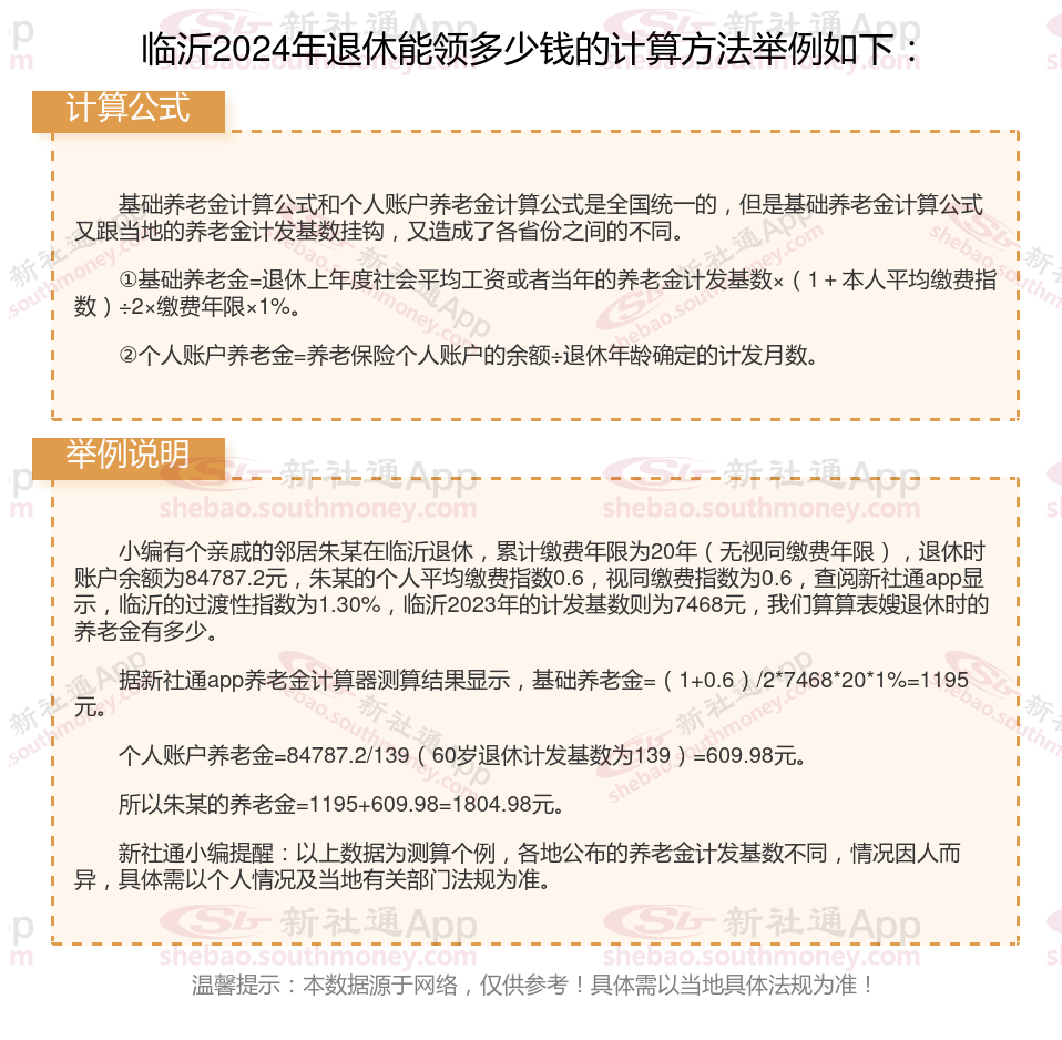
第一,基础养老金=退休养老金计发基数×(1+本人平均缴费指数)÷2×缴费年限×1%。
第二,个人账户养老金部分=退休时养老保险个人账户的余额÷退休年龄确定的计发月数。

退休金和哪些因素有关?
社会平均工资:确定基础养老金的关键因素之一。基础养老金的计算公式中包含有当地职工平均工资这一指标,因此当地职工平均工资水平的高低会直接影响到基础养老金的多少。
缴费年限:缴费年限越长,基础养老金和个人账户养老金的计发金额就越高。这体现了我国对长时间缴费的鼓励,以形成稳定的现金流。
缴费基数:缴费基数的高低也会直接影响到退休以后的养老金待遇,缴费基数越高,退休时本人平均缴费工资指数越高。
退休年龄:在城镇职工养老金计算公式中,个人养老金是根据养老金个人账户里的总额除以计发月数得来的,不同退休年龄对应不同的计发月数,40周岁到70周岁对应不同的计发月数。
(备注:数据仅供参考,具体以当地有关法规为准)
那曲退休金
湖北襄阳退休金
养老金重算
广西南宁退休金
新疆昌吉退休金
浙江金华退休金
退休人员补差
河南郑州退休金
养老金重算
新疆五家渠退休金